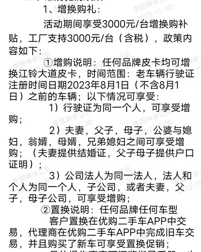
问 置换补贴都扣税钱了吗? 删除 推荐精华 置顶 取消置顶 关闭回复 打开回复 推荐编辑 楼主禁言 移动帖子 重置头像 操作记录 哈尔滨车友9287126 0浏览 · 2024-01-28 16:21· 发布于黑龙江 大家的置换补贴都扣税钱了吗? 举报 打开汽车之家 阅读体验更好 相关问题 更多 问有大道的微信车友群吗 0回答 问找驭虎9多功能车 0回答 问汽油版油耗问题。 0回答 全部回复 只看楼主 安稳的稳 关禁闭 已屏蔽 银河星耀8 不扣,其实厂里给2000经销商贴1000。我教你个办法,打厂里400投诉就行。 2024-01-28 19:42 来自山东 回复 沙发 屏蔽此人 举报 删除 取消删除 禁言 重置头像 共有条对话 > 安稳的稳 关禁闭 已屏蔽 银河星耀8 刚看了下说错了,别的车型经销商贴1000,大道厂里全给。我发给你看看。 2024-01-28 19:45 来自山东 回复 板凳 屏蔽此人 举报 删除 取消删除 禁言 重置头像 共有条对话 > 还想在主楼增加内容?点击续写主楼内容 登录 参与更多互动 发表回复 打开App,查看更多评论 首 页 上一页 下一页 末 页 跳 转 取 消 还想在主楼增加内容?点击续写主楼内容 登录 参与更多互动 系统故障 发表回复 图片最多上传9张 微信好友 微信朋友圈 新浪微博 QQ好友 QQ空间 取消 相关推荐 加载中