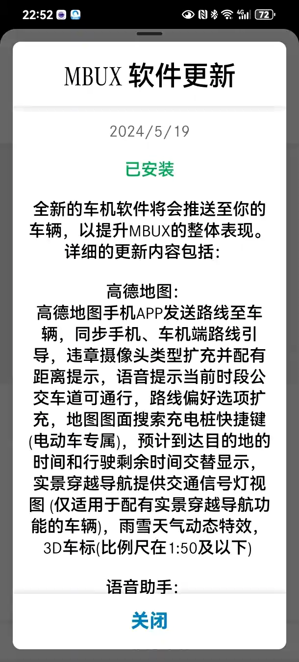
问 请万能的车友帮忙 删除 推荐精华 置顶 取消置顶 关闭回复 打开回复 推荐编辑 楼主禁言 移动帖子 重置头像 操作记录 教五 0浏览 · 2024-05-30 22:53· 发布于北京 我车机升级后,说可以进行手机高德导航投屏,但如何具体操作,敬请不吝赐教。谢啦! 举报 打开汽车之家 阅读体验更好 相关问题 更多 问本人想入手GLB 0回答 问哪位大神进来解答下 0回答 问请问 0回答 问GLB四驱没车吗? 0回答 问发动机故障灯亮 0回答 问座椅加热通风 0回答 全部回复 只看楼主 辣条君 关禁闭 已屏蔽 手机车机用同一个高德账号,选择路线没导航时有个发送车机! 2024-05-31 09:25 来自山东 回复 沙发 屏蔽此人 举报 删除 取消删除 禁言 重置头像 共有条对话 > 天津车友3970391 关禁闭 已屏蔽 奔驰GLB 楼上说的对 我也刚整完 手机高德扫车机高德的码就好了 2024-05-31 16:10 来自天津 回复 板凳 屏蔽此人 举报 删除 取消删除 禁言 重置头像 共有条对话 > 还想在主楼增加内容?点击续写主楼内容 登录 参与更多互动 发表回复 打开App,查看更多评论 首 页 上一页 下一页 末 页 跳 转 取 消 还想在主楼增加内容?点击续写主楼内容 登录 参与更多互动 系统故障 发表回复 图片最多上传9张 微信好友 微信朋友圈 新浪微博 QQ好友 QQ空间 取消 相关推荐 加载中