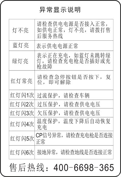
问 充电桩蓝灯不亮 删除 推荐精华 置顶 取消置顶 关闭回复 打开回复 推荐编辑 楼主禁言 移动帖子 重置头像 操作记录 佛山车友4967863 0浏览 · 2022-01-21 10:33 6.6kw充电桩蓝灯不亮,不能充电。怎么回事? 举报 打开汽车之家 阅读体验更好 相关问题 更多 问电车 0回答 问电量越低压差越大? 0回答 问多氟多728能买不 0回答 问懂的兄弟帮我出个主意 0回答 问这车还值得买吗? 0回答 问小电瓶没电什么原因? 0回答 全部回复 只看楼主 敬咪咪 关禁闭 已屏蔽 瑞虎8 那么蓝灯不亮,那充电桩上面亮什么灯呢? 2022-01-21 11:08 回复 沙发 屏蔽此人 举报 删除 取消删除 禁言 重置头像 共有条对话 > 大背箩 关禁闭 已屏蔽 钛7 检查一下这边的应急开关是不是被按下了,顺时针拧一下试试复位。 2022-01-21 11:28 回复 板凳 屏蔽此人 举报 删除 取消删除 禁言 重置头像 共有条对话 > 鱼子henge 关禁闭 已屏蔽 小蚂蚁 2022-01-22 08:56 回复 地板 屏蔽此人 举报 删除 取消删除 禁言 重置头像 共有条对话 > 还想在主楼增加内容?点击续写主楼内容 登录 参与更多互动 发表回复 打开App,查看更多评论 首 页 上一页 下一页 末 页 跳 转 取 消 还想在主楼增加内容?点击续写主楼内容 登录 参与更多互动 系统故障 发表回复 图片最多上传9张 微信好友 微信朋友圈 新浪微博 QQ好友 QQ空间 取消 相关推荐 加载中