六年陪伴,雷克萨斯ES250实用报告(包含各种用车、省钱小知识)
导言
转眼间ES六岁了,要不是质保期早已结束,我仍然觉得这车还跟新买时候一样。雷克萨斯的品控是不是已经封神?她的免费保养期真的是全免费吗……下面我就将这六年的用车感受和经历真实的分享给大家,希望能给大家提供一个准确而详实的参考。本报告只对我这部ES250负责,不涉及其他ES型号和雷克萨斯其他系列车型。

有豪华感吗?貌似差了点;有科技感吗?貌似也差了点,可坐进去就是感觉TMD舒服
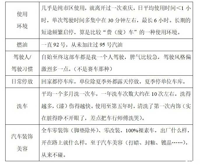
用车环境和习惯
因为每一部车的使用环境和驾驶习惯都不一样,而且差别很大,对报告数据肯定是有较大影响的,所以这里单独说明一下我这台ES250的使用环境和驾驶习惯,本文所有数据也均是建立在这样的使用环境和驾驶习惯基础上的。

本人的基础用车环境和使用习惯,车这个东西越不开越容易出问题,很多车不是开坏的,而是放坏的,尤其是车龄五年以上的车,所以我这种使用情况,应该是更容易出现故障的情形。

只干活,不撒娇。
用车感受
1、空间:横向空间(宽度)和纵向空间(长度)都非常满意,后排轻松二郎腿,千万别被轴距数字迷惑,当然后排和加长版的56E的确还是有差距的,这种差距就好像是2米2的床和2米5的床给人的感受一样,虽然后者更长,但其实并没什么用。
2、舒适性:单就座椅来说,ES的舒适性是要好于56E的(曾把车开到56E的4S门口,坐完56E立马出来坐在ES上的感受),如果只用屁股投票,我肯定选ES,但动态舒适性就不太好比较了,涉及动力匹配度(尤其是发动机和变速箱的配合)、减震、悬架、座椅、底盘和隔音各个方面,但综合起来,仅就舒适性而言,个人认为ES还是要略胜半筹。
3、操控:这个级别的车咱能不提操控吗?ES还好点,56E动辄超5米的车身和3米的轴距,你能操出什么控来!当然ES也没操控,方向虚位多,转弯半径也大,追求舒适的悬架激烈一点就会向你“示威”。大车不谈操控,好开就OK了。
4、动力/油耗:名副其实的吊车尾,虽然56E的入门动力也不算好,但起码他们都有超300马力的3T机头可供选择,对我这个急脾气,250的动力真是鸡肋,非常后悔当初没买350。下一部车不会考虑240hp以下的车型。虽然ES动力垫底,但其动力总成的匹配度无疑是最高的,发动机与变速箱的配合完美无缺,挑不出任何瑕疵。至于油耗,反正我买车从来不看。
5、最满意的地方:①品控,目前为止仍然保持着零故障,连灯泡都没换过一个。毋庸置疑同级最优,就冲这个买的,后面有详细的使用质量报告。②空调,没有对比就没有伤害,我所有开过、坐过的车,空调没有好于这部ES的。重庆三伏天暴晒后(车外温度显示45℃),车内温度调至20℃三档风量(共七档),半小时左右老婆就会说把风调小点。
6、最不满意的地方:动力、动力、动力!!!再丝滑再线性也弥补不了这太过羸弱的动力系统。
大家看了我对ES动力的吐槽,那么怎样的动力算是符合要求的呢?我个人定义如下:
2、舒适性:单就座椅来说,ES的舒适性是要好于56E的(曾把车开到56E的4S门口,坐完56E立马出来坐在ES上的感受),如果只用屁股投票,我肯定选ES,但动态舒适性就不太好比较了,涉及动力匹配度(尤其是发动机和变速箱的配合)、减震、悬架、座椅、底盘和隔音各个方面,但综合起来,仅就舒适性而言,个人认为ES还是要略胜半筹。
3、操控:这个级别的车咱能不提操控吗?ES还好点,56E动辄超5米的车身和3米的轴距,你能操出什么控来!当然ES也没操控,方向虚位多,转弯半径也大,追求舒适的悬架激烈一点就会向你“示威”。大车不谈操控,好开就OK了。
4、动力/油耗:名副其实的吊车尾,虽然56E的入门动力也不算好,但起码他们都有超300马力的3T机头可供选择,对我这个急脾气,250的动力真是鸡肋,非常后悔当初没买350。下一部车不会考虑240hp以下的车型。虽然ES动力垫底,但其动力总成的匹配度无疑是最高的,发动机与变速箱的配合完美无缺,挑不出任何瑕疵。至于油耗,反正我买车从来不看。
5、最满意的地方:①品控,目前为止仍然保持着零故障,连灯泡都没换过一个。毋庸置疑同级最优,就冲这个买的,后面有详细的使用质量报告。②空调,没有对比就没有伤害,我所有开过、坐过的车,空调没有好于这部ES的。重庆三伏天暴晒后(车外温度显示45℃),车内温度调至20℃三档风量(共七档),半小时左右老婆就会说把风调小点。
6、最不满意的地方:动力、动力、动力!!!再丝滑再线性也弥补不了这太过羸弱的动力系统。
大家看了我对ES动力的吐槽,那么怎样的动力算是符合要求的呢?我个人定义如下:


酷暑难耐,进车里凉快一下!
售后与保养

老骥伏枥 志在千里
1、保养与费用
质保期内:全程4S保养(共计10次),费用为零,一分钱都不用花。对,您没看错,配件工时全免费!质保四年内仅就换了一对雨刮片和4支火花塞(三滤除外),这还是厂家要求强制更换,本来这些配件都好好的,根本不用换。其余零件真连螺丝都是原封未动的。这里要注意免费质保期开始的头两年,4S从不向我推荐自费项目(比如使用更高级的机油、清洗油路、清洗空调……),第三年开始4S慢慢的开始向我做这些推荐(这些项目不属于常规保养范畴,需要另外付费),不过我是一律拒绝,欣慰的是只要你说不,4S肯定不会死缠烂打忽悠你做(起码对我是这样),否则绝对差评!当然了,这些推荐,在我看来不值一提(原厂不要求的一律不做,凡是有费用产生的一律不做),但是有相当多的客户(我觉得应该有一半)还是选择了一些自费项目,人家把车当儿子养,又是壕,咱比不了,反正免费质保期四年我是一分钱未花!
出保后:我自定的保养策略是一年一保(不限里程),保养也在4S做,目前刚做完出保后的第二次例行保养。费用478元。两次出保保养都只做常规检查及机油(含机油滤清器)的更换(自己没有液压举升机),至于空气滤清器、空调滤芯这些我都是自己买自己换(自营电商算上折扣两个滤芯加一起才不到200块,4S含工时大概1200多吧),六年时光花在4S店保养上的钱自己掏的也就900来块吧。
质保期内:全程4S保养(共计10次),费用为零,一分钱都不用花。对,您没看错,配件工时全免费!质保四年内仅就换了一对雨刮片和4支火花塞(三滤除外),这还是厂家要求强制更换,本来这些配件都好好的,根本不用换。其余零件真连螺丝都是原封未动的。这里要注意免费质保期开始的头两年,4S从不向我推荐自费项目(比如使用更高级的机油、清洗油路、清洗空调……),第三年开始4S慢慢的开始向我做这些推荐(这些项目不属于常规保养范畴,需要另外付费),不过我是一律拒绝,欣慰的是只要你说不,4S肯定不会死缠烂打忽悠你做(起码对我是这样),否则绝对差评!当然了,这些推荐,在我看来不值一提(原厂不要求的一律不做,凡是有费用产生的一律不做),但是有相当多的客户(我觉得应该有一半)还是选择了一些自费项目,人家把车当儿子养,又是壕,咱比不了,反正免费质保期四年我是一分钱未花!
出保后:我自定的保养策略是一年一保(不限里程),保养也在4S做,目前刚做完出保后的第二次例行保养。费用478元。两次出保保养都只做常规检查及机油(含机油滤清器)的更换(自己没有液压举升机),至于空气滤清器、空调滤芯这些我都是自己买自己换(自营电商算上折扣两个滤芯加一起才不到200块,4S含工时大概1200多吧),六年时光花在4S店保养上的钱自己掏的也就900来块吧。

第九次(共十次)免费保养清单

第十次免费保养清单,即最后一次免费保养。

出保之后的第二次自费保养清单,明显看出机油和工时费都涨价了,4S的基础机油由原来的5w-30更换为0w-20,粘度降低,对老发动机不太好,估计下次保养我会选择5w-40的机油

空气滤清器更换步骤,自己动手吧,So easy!

空调滤清器更换步骤,实在没必要去4S花冤枉钱的!
2、售后服务
质保内:雷车在质保期内真不太需要售后服务,4S店态度也算一流,在4S任何休息区呆上五分钟(厕所除外),绝对会有服务人员过来问你是否需要饮料或其他服务。每次车辆保养都会电话通知车主本人,并和你预约相应的保养时间(当然车载系统也会自动提示),只要在预约时间到达,绝对是立马进行保养,无需任何等待。如没有预约直接去,你就只有排队了。PS:服务虽好,但饭菜口感很差!
出保后:目前还是零故障,估计八年内雷车的故障率可以忽略,但配件价格绝对不低。带启停功能车型的电瓶一个就5000多。
小插曲:刚做完出保后的第二次保养,中午外出吃饭回来(很久都不在4S吃了,因为太难吃了),看见车子已经做完保养停在交车区了,这时正是4S的午休时间,本以为会等到午休完了才能接车,哪知道有幸见到了这家4S店的总经理,一个台湾人,为人极度谦逊,上来就问我有什么需要帮助的地方,我开始没听清他说什么,还以为他是认错人的其他车主,可仔细一看这人穿的衣服上全带lexus logo,判定他是工作人员后就说明了我想提车的想法,他二话不说,直接叫人就给我办了交车(被叫那哥们,嘴里还包着饭菜
),这期间他还反复问我是否还需要其他帮助或服务,态度真是好到没话说,后来从给我办交车那哥们口中才得知他就是这家店的总经理。
另外要说一下的就是六年的老电瓶于2018年10月4日寿终正寝(车辆完全无法点火启动),这里要鄙视一下4S在第四年就忽悠我更换,费用1800!目前新电瓶更换为瓦尔塔银标90D26(自营电商处购买),总费用597元。
质保内:雷车在质保期内真不太需要售后服务,4S店态度也算一流,在4S任何休息区呆上五分钟(厕所除外),绝对会有服务人员过来问你是否需要饮料或其他服务。每次车辆保养都会电话通知车主本人,并和你预约相应的保养时间(当然车载系统也会自动提示),只要在预约时间到达,绝对是立马进行保养,无需任何等待。如没有预约直接去,你就只有排队了。PS:服务虽好,但饭菜口感很差!
出保后:目前还是零故障,估计八年内雷车的故障率可以忽略,但配件价格绝对不低。带启停功能车型的电瓶一个就5000多。
小插曲:刚做完出保后的第二次保养,中午外出吃饭回来(很久都不在4S吃了,因为太难吃了),看见车子已经做完保养停在交车区了,这时正是4S的午休时间,本以为会等到午休完了才能接车,哪知道有幸见到了这家4S店的总经理,一个台湾人,为人极度谦逊,上来就问我有什么需要帮助的地方,我开始没听清他说什么,还以为他是认错人的其他车主,可仔细一看这人穿的衣服上全带lexus logo,判定他是工作人员后就说明了我想提车的想法,他二话不说,直接叫人就给我办了交车(被叫那哥们,嘴里还包着饭菜
),这期间他还反复问我是否还需要其他帮助或服务,态度真是好到没话说,后来从给我办交车那哥们口中才得知他就是这家店的总经理。另外要说一下的就是六年的老电瓶于2018年10月4日寿终正寝(车辆完全无法点火启动),这里要鄙视一下4S在第四年就忽悠我更换,费用1800!目前新电瓶更换为瓦尔塔银标90D26(自营电商处购买),总费用597元。

生:2012.7——卒:2018.10

银标的参数看着不错,属于中高端电池。这里要说的是博世的蓄电池全由江森代工,瓦尔塔是亲儿子,所以我没选择博世。

没有出现上述情况的车主,没有更换电瓶的必要,请不要听信4S的忽悠,哪怕你的电瓶在保养时测出的CCA值只有300多。
事故与故障

外表易损,内在永恒
俗话说得好,常在河边走哪有不湿鞋?擦挂追尾的确在所难免,六年来主动安全事故为零,被动安全事故三次,意外事故一次(我把需要担责的事故称为主动事故,己方无责的事故称为被动事故)。

没有主动事故,三者险从来都只买20万,随时提醒自己别任性,保险不够赔,开车要谨慎。即使出事故,也要力争成为无责方,所以我一般来说是严格按照交规来开车的,这样基本能保证自己无责。
说到故障,我如果说没有,会不会有人觉得我是托呀!凌志的故障真得拿放大镜去找,我目前发现的唯一一次软故障就是从R档换回D档时倒车影像界面卡顿了15秒左右才回到待机界面(正常情况应没有卡顿),这类软故障就出现过一次,从第六年开始,在档杆位置的面板出现了异响,具体情况如下图所示,幸运的是没处理,过几天它自己又不响了,可能是天气(温度)原因吧。其余的六年时光里,这车连灯泡都未换过一个。请大家牢记一点:坚持素车(原装)上路,零加装、零改动是充分体现雷车质量过剩的先决且必要条件!
具体的质量报告,如下图所示。
具体的质量报告,如下图所示。

向内捏紧,异响消失。

质量/可靠性汇报

质量/可靠性汇报
总结与展望
6岁的ES让我感觉基本无可挑剔,唯一的缺憾就是动力,当然任何一部车开久了都会觉得很平淡,再好的车也是如此,再拉风的外观再精致的内饰也总会有审美疲劳的那一天,生活有时的确是需要一点点激情的,尤其是像我们这种不惑之年的70后大叔。全新一代的ES和新一代的56E我不作评价,但新ES没有350,仅动力一项,它就被否决掉了。如果只考虑自己的感受,下一部车我倾向于S4,要兼顾家人的话,倾向于540Li,不过这基本是空想,因为现实应该是这样

老婆如果同意给你换一部雷克萨斯,唯一的前提是开坏了,才能再次买新车,你可千万别同意!
还有一点需要说明的就是很多人问我,你怎么老是买轿车,为什么不买SUV呀?原因只有一个:现目前,国内SUV的车型溢价率太高,不适合购买!下列图片就很形象地说明了这个问题。如果实在是非要买SUV,也请选择普通品牌的中型或者紧凑级SUV,起码相对于同平台轿车,它们的车型溢价率没有豪华品牌这么夸张。

一目了然,这两车价格在北美市场是一样的

看图就好

SUV就是可以卖高价

莫名的忧伤

只要是SUV,我就能坐地起价!

一定是我眼花了,大汉连给X3提鞋都不配
图片仅供娱乐,总之,对可靠性要求高,追求品质、省心、耐操的车主,雷克萨斯的确是这个价位的不二之选!
打开汽车之家 阅读体验更好
举报/纠错