速派/昊锐论坛
去App查看
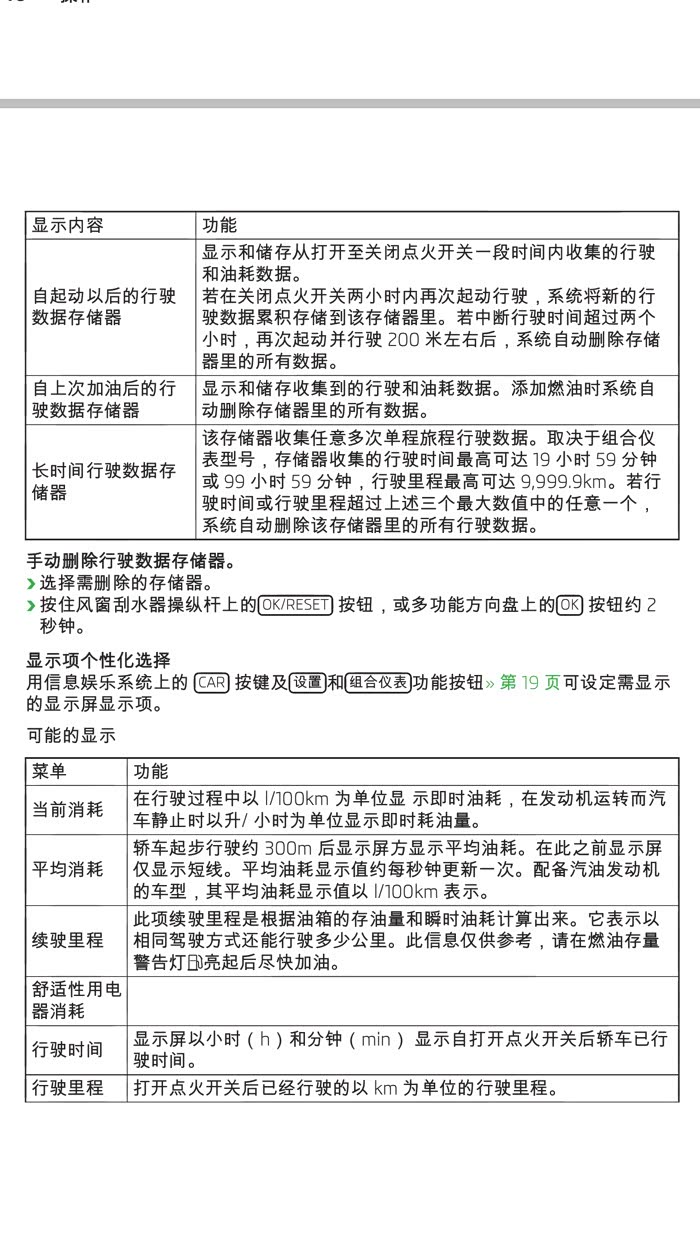
为什么长时间油耗被重置了?(说明书已找到)
前几天很奇怪突然被重置了…
居然比上次加油了时间还短
加油了按了里程清零,别的也没有动啊
看图
打开汽车之家 阅读体验更好
举报/纠错
2026/3/21 23:43:57