【全国】全民竞猜广汽丰田雷凌代言人活动获奖公布
活动类别:线上活动
活动车系:广汽丰田-雷凌
活动城市:全国
活动地点:全国
活动时间:2014-05-13至2014-05-21
每人花销:0元
需要人数:不限人数
征集截至:2014-05-19 23:56:00
【全国】全民竞猜广汽丰田雷凌代言人活动获奖公布
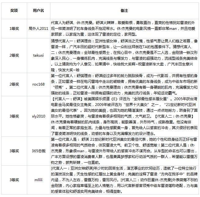
备注:本次活动评选规则依据报名内容的准确度和理由的合理性,以及提交报名的先后顺序评选出获奖人选。
提醒:奖品将在30天内寄出,请获奖网友耐心等待
走在时代之前,方向在我手中!新感官领秀中级车——雷凌LEVIN,潮鸣电掣,御势而来。
新锐,实力,帅气,激扬,为他注解。但,谁能为他代言?全民竞猜代言人,即日开启!

根据以下描述,猜猜代言人是哪两位明星?并结合雷凌简述你的竞猜理由,就有机会获得幸运好礼!激荡你的脑力,运动你的手指,速速参与吧~~
【代言人一:亚洲女神】

年龄:30-40岁
身体特征:黄金比例体型,性感红唇,
性格:豪爽直率、敢爱敢恨
自身特质:自强不息,形象百变
曾获荣誉:影后
【代言人二:著名好莱坞动作电影系列男巨星】

年龄:40-50岁
身体特征:体能强劲,硬朗的肌肉线条、身形高挑
性格:成熟沉稳
自身特质:一身肌肉打天下,坚强奋战,恋家成名
曾获荣誉:全球最性感男士称号,奥斯卡提名最佳男主角
【活动时间】
招募时间:5月13日-5月19日
公布代言人时间:5月20日
评选时间:5月20日
公布获奖名单:5月21日
【奖项设置】
一等奖(1名):sportwatch
二等奖(2名):汽车音响
三等奖(3名):时尚耳机
幸运奖(50名):电话充值卡50元
*奖品将在活动结束后的30天内寄出,请耐心等待。
【活动规则】
1、活动对象:本活动不限车主。汽车之家注册会员都可参与。网友不得重复报名,并保证填写的报名信息准确且前后一致,如经后期核对与报名信息不符或重复报名者,将取消活动资格。
2、报名内容:在报名表单的留言栏中填写两个代言人名字,以及结合雷凌简述竞猜理由。
3、每个ID只能报名提交两个代言人名字和对应的理由,提交两个以上不同答案、理由或者只提交姓名不简述理由者均将视为报名无效,提交报名后不可修改。
4、每个人每次只能用一个ID参与报名,使用多个不同ID的则全部答案视为无效。
5、每个ID最多只能获得一次奖项,不得重复获奖。
6、不得涉及色情暴力等违反互联网管理条例的内容。
7、最终发奖将根据活动报名情况为准。
【评选规则】
在2014年5月20广汽丰田官方发布代言人新闻后,由汽车之家工作人员从报名网友中筛选出符合活动规则的网友,再根据报名内容的准确度和理由的合理性,以及提交报名的先后顺序评选出获奖人选。
【参与方式】
点击“我要报名”,在备注栏中写出你所竞猜的代言人名字和理由,不接受任何站短或者回帖形式的竞猜,填写完毕后不得修改。


