再次升级阅读灯,增加智能控制
因为原车的阅读灯开门点亮,关门就灭,有时不太方便,借鉴于一些车型带有的延时功能,自己制作了一套智能控制系统,将阅读灯升级。
设计目的:
1.增加延时功能,关车门延时20秒后渐灭;
2.遥控开锁自动开启并延时;
3.开门时间不计入延时,关门后开始计时;
4.延时过程中将车钥匙开至ON,停止延时立刻熄灭;
5.中途停车(不熄火)开车门亮灯不延时,关门立刻熄灭;
6.停车熄火自动亮灯并延时;
7.下车后遥控锁车,停止延时立刻熄灭;
8.延时时间可调。
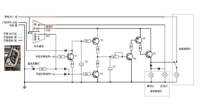
电路图:

正12V、负极、ACC、边门开关线在阅读灯内部都能找到,需要外接两条信号线:中控开锁信号和中控关锁信号线,均为正触发。之所以设计为正触发,原因是原车的负触发线在平时是与负极导通的,无法正确提供触发信号。另外我将阅读灯分成了两路,想单独控制,研究发现按原来负触发接法无法实现,于是将供电改成了正极控制,并增加了后排阅读灯接口。
之前发过一个作业,是用3只大功率LED改装阅读灯,详见《用大功率LED改造阅读灯》,改装后亮度太高,平时用不到这么高的亮度,这次将3只LED分成两路,开门亮中间1只,其余2只为另一路,手动打开开关时3只LED全亮。
先把总成拆下来。

上次改装的3只LED


上次改装时用3只LED串联,这次把3只LED分成两路,中间一只一路,其余2只为一路,使用两组恒流驱动电源。

制作控制器的材料。

因为阅读灯内空间太小,没有弄印刷板,直接将元件焊在一起。



固定在一起焊接好。


装回阅读灯内。


通电测试------1只LED。

3只。

电压13V,1只LED电流0.1A。

3只全亮0.29A,约3W,原装的是10W。

准备装回车内,开关上原来的顺序从上到下:红线为常电12V,连接阅读灯正极,第1脚黑线为接地端,第2脚灰白线为门控开关(负触发),第3脚黑白线接阅读灯负极,下面三脚为天窗控制线,其中第4脚白线为ACC。

因为要改成正极控制,将开关各连接线调整一下顺序,第1、2脚连接线从开关上断开,连接控制器,开关第3脚黑白线接红线12V,第1脚第2脚变为正极输出。
用万用表检测发现开关不太正常,并与天窗开关相互导通,于是将6条线全部断开检测,发现第2脚竟然在开关内串联了一只二极管,这是干什么用的??

在外面把它短接了。

下面就简单了,控制器的各条电源线、触发线接在5芯排线上对插好,并把控制器用胶带包起来。

将开锁关锁两根信号线沿左侧A柱内引到下面。

接在中控锁电机两极,另一组线是自动关窗器的信号线,也接在这里。

装回,完工!

打开车门亮中间一只LED:

手动开灯三只LED全亮:

后排阅读灯(详见后排阅读灯改装作业),打开车门前后排同步点亮和延时,并且前后排可以单独控制。


用了段时间感觉很实用,晚上寻车、上车找钥匙都方便多了,遥控解锁后车内通亮~~