《天狼八部》之老狼新生 导航/四门灯/八雷达/氛围灯/日行灯/碳纤
网上流传着这样一个故事,一个男子去商店去买鱼钩,最后却买了艘帆船回家。想必大家早都听说过。可是如果你有着一颗不安份的DIY之心,这种故事就不会是只是个传说了。
难以忍受广播音乐的嘈杂,一时冲动准备升级下朗逸的乞丐版CD。可是觉得反正都要拆面板,不如把碳纤也贴了,导航也升了。赶上棍棍节,乞丐版翻盖导航价格也可以接受,就上网查安装方法,结果发现民间高手改的四门灯也挺实用,就一发不可收拾了......

(本文有12000字,图图精选,字字用心~不喜欢DIY的还是绕行吧~)
受害者 媳妇的嫁妆朗逸 11款 品雅1.6 魅红色
秘密小金库预算: 3000RMB

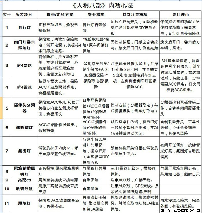
改造项目及升级目的
01.升级为品轩版高配CD+AUD线束接口( 支持 SD USD播放 蓝牙电话 aux输入)
02.加装航睿乞丐版翻盖导航+倒车夜视摄像头( 不破坏原车风格导航 显示屏同时做右前摄像头 与车载电视的显示终端)
03.安装车载电视 /驾驶侧控制开关(解闷儿 “恢复”导航原始功能)
04.加装右前摄像头 (右前盲区可视)
05.加装视频分频器与视频切换开关 (双摄像头公用一个屏幕 自由切换 打火自检 自动关闭不使用的摄像头 )
06.加装8雷达(前4后4)(升级目的 可显示前后障碍物距离 语音/滴答/静音三种模式切换 替换原车失效雷达)
07.安装4门灯 (开门灯亮,关门灯灭 警示后方来车 照地 提示门边成员车门未关好)
08.安装氛围灯 (开主灯 自动亮起 红色蓝色自由切换)
09.日行灯 (打火即亮 转向随闪 警告暴闪)
10.储物灯与尾箱灯条 (与尾箱灯并联 共用控制电路/继电器 取代原来昏暗尾箱灯)
11.照地灯 (挡泥板安装 不破坏原车线路 预留保险 实现夜间昏暗倒车后视镜和右前摄像都基本照明光线 )
12.DIY补漆笔 补土 去污研磨 喷漆
13.碳纤中控 真皮手缝方向盘 led换灯 小装饰

第一章 一台高配CD引发的血案~(CD升级/航睿导航安装)

11款品雅原配的CD的最主要问题是不支持外接USB或SD,网上有几种解决办法。
高人可以自行焊接改线路,我等凡夫俗子还是淘宝找直接安装的“傻瓜版高配CD”以及接好的线束,从成本上说升级高配CD外加导航不如直接升级到安卓中控导航划算(转换线束加AUX线都贵的离谱)。可是本着不改变原车大风格的DIY原则,最后还是采用了“CD与导航分开升级”的办法。

主要分为以下几步
1.1.1采购高配CD+转换线束+AUX线+排挡饰板模块(只是要求SD听歌就没必要买AUX线+排挡饰板aux模块,以后用到的几率很小,但价格很贵)

1.1.2准备拆车工具,塑料的那种。专用螺丝刀内六角扳手。拆中控饰板,有点耐心,把卡扣位置图存在手机里,对照着拆基本无压力。

1.1.3如果你把整个改造过程看完的时候,就会明白什么是“万事开头易”由于论坛中有太多的帖子表述,我就不再狗尾续貂了,说下体会,就是简单/毫无压力可言,完全可以一个人完成。
下面是论坛比较全面的指导贴
CD升级参考贴
http://club.autohome.com.cn/bbs/thread-c-614-13904862-1.html?pvareaid=101796
早就心仪这种翻盖导航,赶上双十一,车子过了2年质保,果断出手。主要价格相对比较实惠。还送倒车夜视摄像。(要注意的是如果你升级了带AUX的CD买导航的时候一定要说带AUX的品轩版,而不是品雅版,不然线束可能不同)

下面是安装过程
1.2.1这个储物盒要拆掉,从右边偏下的位置貌似比较容易撬开,先翘起一条缝隙,再从前面扩大战果。储物盒下面有原车的预留导航电源插头。还有要注意的是由于导航线又多又粗,所以储物盒下的塑料横梁也最好一起减掉,比较便于安装,否则不太好把导航安平整。

1.2.2 导航线束比较多,看着比较乱,实际安装起来很简单。只用到梯形接头的导航电源。倒车视频输入。AUX视频输入。其他的统统的用不着。从CD的源分电源线出来(有导航专用的分接线束)GPS天线自带磁铁,隐藏在右侧A柱内,对信号几乎无影响。

1.2.3 后视摄像头的正确接法应该是,从尾灯电源的地方引摄像头线,但是貌似要拆尾箱的装饰亮条,而且摄像头接口过粗的话,可能还要剪断再接好,太麻烦,我偷个懒,直接上电钻,在右侧牌灯上方打洞。用胶布缝好洞边,避免日后线材被毛刺边缘摩擦破损短路。

1.2.4 摄像头直接替换牌照灯的塑料片挡板,这个其实可以继续保留右侧牌照灯灯泡的,主要是拆的时候感觉牌照灯不是很重要,但是发热却有点大,怕牌照灯的强光里摄像头太近,影响夜间成像质量,就省了右侧的灯泡。原来牌照灯的线热缩管和胶布包好防止短路,其他的都洞口都用热熔胶缝好防水。

1.2.5摄像头走线,主要是顺着尾箱上盖走线,毛毡不用全拆,拆一部分就好,线顺着上盖金属支架的左侧塑料管,走进尾箱,长度刚刚好。(一般人走线会到右侧,主要是考虑倒车灯取电,其实原车的倒车灯线也是从左侧过去的。左侧走线能顺着原车线路,起到隐形布线的效果。)
1.2.6 摄像头取点 在尾箱下左侧毛毡下,有条“蓝黑色”的线就是倒车线,详见电路图。摄像头就在这根线上破线取电。(拿捏不准的也可以把倒车灯头取下,比较下线头的颜色)最后摄像头的视频延长线在右后轮上方和雷达线一起长征到驾驶仓。
1.2.7导航的AUX输出。就是当你想把导航的SD卡中的音乐用原车音响播放有两种方式。a.FM发射 b.AUX 线。第一种方法没啥好说的,调好频率就好。缺点也显而易见,音质没保障。第二种方法 厂家又送一条aux分频线,接上就好,可是会出现AUX假死故障,民间高手已经通过 底线接音频输出端的方法解决,不再赘述。
航睿导航AUX故障贴
http://club.autohome.com.cn/bbs/thread-c-614-16861363-1.html
航睿导航AUX故障大神解决贴
http://club.autohome.com.cn/bbs/thread-c-614-16936702-1.html
1.2.8 但是这种解决方法也并不完美,用上原厂的线后,排挡模块上的USB口是可以正常使用,但是3.5mm的音频输入口直接被废掉。(电话技术人员说3.5mm扣已经被导航的AUX线断路)再加上导航的音频输入线居然是不能使用的,也就是说你别想把任何外部的声音输入导航来播放,这个就会造成我自己接的电视盒,只有画面没有声音。够坑吧,一堆线,用到的没几根,想用的不能用。为了解决 电视声音的播放和导航声音的原车音响播放我提出了第二种解决方案。就是原车的AUX线直接不用。对你没听错。就是那个线不用,(高手可以把它还原成原车AUX延长线,还能省个80块大洋。)通过原车的音频输出莲花头,接一根3.5mm的转接线,直接接排挡模块上的3.5mm插孔。同理电视的音频也是这样处理。这样就保留了,3.5m模块的根本功能。但是也有缺点,就是要手工拔插,稍稍麻烦些,不过考虑两种音频输出下使用频率不高。还有被阉割的导航音频输入,也只能这样处理了。

1.2.9 最后导航的模具和原车总还是有些差距,边缘还是要处理下,才能和控制台面板更好的贴合,我用刀片处理了下边缘,顺便把手指头也处理了个口子,凄惨啊~导致了血案的发生。没办法DIY总是要有些代价的。缠上胶布继续赶工。最后完工的效果还是可以的,尤其是倒车摄像,真心是有夜视的,还算清楚。如果说缺点那就是功能真的太单一了,几乎不太可能用他看什么主流的视频。如果你对娱乐功能很看重,安卓版的导航才是正道。不过看在和原车风格如此相配,GPS的主要功能还算ok,还有价格,就忍了吧。够用就好!

第二章 剪不断,理不乱” (取电走线方案与门侧控制单元)

2.1.1 取电与走线也是经过反复推敲,保证每一条线路都可以有至少一处的保险,几乎所有外加的灯光都单独可控制。因为涉及到安全。现整理成表格供以后改车的朋友参考。

其中感谢以下网友提供的详细学习贴
http://club.autohome.com.cn/bbs/thread-c-614-19403022-1.html
取电指引参考贴:
http://club.autohome.com.cn/bbs/thread-c-614-19403022-1.html?pvareaid=101796
2.1.2 其中在着重介绍下 发动机穿线到 驾驶室的“秘密”,看过好多网友的帖子都想知道如何完美穿线到驾驶仓。其实这11款朗逸已经预留了个橡胶塞,入口位置就在发动机舱靠近方向盘的位置。出口在脚刹车踏板上方,掀开毛毡就可以看到。把胶塞取下,拉个十字花,稍作处理就可以完美穿线了。

2.2.1 为了达到一切尽在掌握的效果,将外加灯光和设备都加了个单独的电源开关。也避免设备闲置的时候浪费电力。按钮开关安装在驾驶位门把手侧面是为了防止按钮灯光,在夜间刺眼,但是同时也加大了改造难度,这里我犯了本次DIY最大的一个错误,就是蓝色按键的延长位置会挡住车窗升降单元的插头。当时计算的时候,只是计算了车窗升降单元的厚度,忽略了接口公头的厚度,结果导致公头会挡住按钮,因为已经打孔完毕,并且全部用热熔胶密封,所以,只能飞线解决。控制单元线,加带灯的按钮线一共20多条。采购了电脑用的24针公母对接插口,自己做了个对插模块,保证以后拆门方便。

2.2.2各按钮功能定义

16mm蓝色的为氛围灯开关(带锁) 控制氛围灯是否自启动 下面还隐藏了,颜色选择开关,可在红蓝两色氛围灯切换。
16mm黄色的为电视电源开关 (带锁) 平时是常闭的以节省电力
16mm绿色为照地灯开关(带锁) 平时是常闭的以节省电力
19mm红色为 日行灯开关(带锁) 平时是打开的 可以手动关闭日行灯
19mm蓝色的为倒车(双路不带锁)平时连通倒车检测线(到车灯电源), 按下此开关切断倒车检测,同时连通照地灯。 指示灯平时不亮,在倒车时会变成蓝色,提示倒车状态。
2.2.3提醒 16mm的按钮开关有点小,最初想装在排挡前的小模块上,后来考虑到太拥挤不美观,就改换了安装位置,所以选了最小的。实际手感最好的是19mm,建议购买19mm不锈钢版本,并购买好接线的端子,不然一个单路开关至少4根线,接线任务繁重。
2.2.4 驾驶员左侧的挡板很容易拆下,掀开后就看到保险盒子,盖板里面有拔出保险的小夹子,和保险图片实例。本次主要用到的是 阅读灯保险 (做“永续”电源)和点烟器保险 (ACC电源),淘宝有买保险丝取电转接器的,价格很便宜,也很好用,注意的是 要买一大一小两种型号,直接插上,很牢固也很美观。还多了一份保障。


第三章 乞丐也有梦想 (车载电视安装/视频分频器安装/ 加装右前摄像头)
右前方的距离判断对我等新手来说总是个难题,右边的擦伤也明显的比左边多的多。所以装个好点的摄像头很有必要,从这章开始真的开始一有点DIY难度了。

摄像头的采购,选的是随大流的99元包邮版,白天还可以,夜晚一片漆黑,一点夜视能力也没有,赶进度懒得退了,以后会有其他办法解决。建议大家还是买个有夜视的,不然真的不方便,因为安装一次真心费劲。
3.1.1 首先是拆右边的后视镜,先要拆右门板(详细过程,门灯篇会详解),但是要注意那块高音喇叭的三角板,一定要小心,那个塑料卡扣螺丝非常的紧,而且要6块RMB一颗。(鼻屎大塑料居然还说是德国进口的)不能像拆门板样用蛮力,最好慢慢翘。必要的时候用尖嘴线钳子才使得上劲。

3.1.2 拆下线束,注意保留好圆形的隔水海棉。拧下螺丝,右侧后视镜总成就可以很轻松的取下。(取下线束前,用左侧的后视调节功能把后视镜的左右倾角调到最大,为下步拆镜片做好准备)

3.1.3 拆镜片的帖子也看了,有的网友甚至画了镜片卡爪图,其实真的没那么复杂,用塑料拆车工具(带V形弯的那种),从右侧缝隙插入,工具头抵住镜片背面接近中心的位置,轻轻一撬,镜片就会脱落。因为镜片有塑料背板保护,几乎没有断裂的风险。不必担心。

3.1.4 摄像头打孔,区尽量靠外,但不影响镜片调节最大角度的位置,其实也没几个地方可以选了,如果不破坏主要螺丝与加强结构只能是这里了。

3.1.5 摄像头走线 ,标准的走线是顺着原来后视镜加热线束,和转向电机线束走。但是那个孔太细了,如果要完美走线几乎不可能。(必须要把线剪断再接,线太细,难度太大,放弃)
考虑到后视镜弯折的最大角度,在如图位置倾斜打孔,刚好可以穿过宝马头。
3.1.6 将摄像头线,用蛇皮网再保护好,防止摩擦破损导致短路,后视镜内的线不要留的太少,考虑到后视镜折叠时,两个穿线点间距的改变。顺着门板线路,和右前门自装门灯线,一起入驾驶仓右侧。准备和储物盒后的宝马插头母接头会合。
3.1.7 这摄像头选用的是99元版本,说是夜视,晚上弱光情况,啥也看不见,严重被忽悠,由于没有在夜间测试,草草上车,也就只好这样了,一般上车的设备我都会先测下,但是就把他拉下了,哎~~~~不过后面安排的补救措施。以下是效果图。
侧摄像头安装参考贴:
http://club.autohome.com.cn/bbs/thread-c-614-15830932-1.html?pvareaid=101796
3.2.1一分钱,一分货,特价的导航,当然不会有高价的享受,本来导航自带的电视功能被无情的咔嚓了~,但是AUX视频输入仍让可以用,这个“后门”又激活了一个DIY的小小灵感,将最昂贵部件的功能发挥到极致。淘宝一套车载电视200不到,咬牙购入。安装也并不复杂,为了更好的信号将天线外露安装在右侧遮阳板前方,从A柱引线至主控内。考虑到几年后可能会更换,将主控制盒安装在方向盘下,电脑接口的 U形槽内。效果真的一般般,甚至还有点模糊的感觉,和手机视频都没得比,也就等车的时候解解闷。

3.2.2 航睿导航只有两个输入端 AUX视频输入端 /倒车影像输入端(这个输入端的优先级最高,只要检测到视频输入,就会自动显示)但是要在 “导航影像” “电视影像”“ 右前影像”“倒车影像” 四种输入自由切换还是有难度的。因此我再次被精明的淘宝卖家忽悠走另外一张毛爷爷,买了所谓的视频分离器。此神器的作用是 A/B两路输入,一路输出,通过一个按键,可以A路B路之间切换。无视频输出时可自动关闭A/B路的电源。于是按照以下做接法实现神器的“一键切换”,贴片式按钮隐藏在左侧灯光拨杆后方,对外观零影响,操作也十分方便。

3.2.3这一切都是看上去很美,但是由于倒车优先,所以如果你在倒车时,想看一下右前摄像头的影像,这个百元神器就无法实现了。如何解决解决呢?由于在控制器前端的视频选择也是通过一根灰色的倒车信号线来控制。当倒车信号线出现正电时,视频输出的控制权就会被倒车视频夺走。根据这个原理我们只需要在倒车时,人为的临时切断倒车信号线就可以在倒车时。也可以查看右前方视频了。通过一个双路不带锁开关就可以实现此功能。倒车时按下此开关,倒车信号线被切断,同时按钮蓝色环形指示灯亮起。挡泥板的辅助照明灯同时亮起,为右前摄像头提供夜间照明。此按钮开关安装在 灯光旋钮左侧。基本不影响外观,易于操作。


第四章 眼观二路 耳听八方 (八雷达安装)
一次请朋友教我倒车技巧,他给我演示如何倒车,结果车屁股直接撞墙,老师丢下一句,为啥雷达不响?从此对原厂雷达产生“怨念”,必须找机会屠之而后快!
本来就想顺便看看前雷达的,毕竟拆原厂雷达还是有些可惜,可是想想如果只装前雷达,很难和后雷达协同工作,再加上山寨货的价格实在是诱人,就决定全换了。

4.1 雷达选购 从描述的功能上 这款8雷达还是不错的,有人声距离提示,静音,滴答报警。带显示器。前雷达由刹车触发,后雷达倒车触发。倒车时左右前雷达依然工作。8个方向的距离可视化显示。真的比原厂的好太多。但是考虑到按装之费神费力,真该买个更好一点的。由于这款雷达实测有2CM的误差,还有约0.5秒的延时,并且在一个月后,右前探头出现误报,拔下插上又好了,山寨本质暴露无遗,耐久度还有待考验,就暂时不推荐了。

4.2安装注意事项 一、探头安装高度距离地面在45—60CM,如果安装太低,容易探测到地面,会产生误报。二、探头方向要安装正确,每个探头背面,都有一个UP,小箭头标致,箭头向上。三、安装开孔时,保险杠上会产生毛边,这些毛边需要修整一下,免得把探头压得太紧造成无法正常工作,而引起误报。四、安装探头时,不要按到探头中间的圆点,那是振动区,用来发出超声波的,安装时按到的话可能会引起探头失效或误报,造成无法正常使用。这里安装有个小技巧,就是按到剩下4~5mm的时候雷达就按不进去了,可以用尖锐的物体抵住四条塑胶,这样慢慢往里挤压,探头就牢牢的扣在保险杠上了,几乎不用胶粘已经很牢靠了。
4.3 前保险杠的拆卸方法,其实不拆的话,也是可以安装的,只不过为了把4条雷达线理好,还有日行灯装的方便还是拆了前保险杠。先用工程胶布贴好,良好和地面的合适高度,做好标记。主要是要打开发动机仓盖,卸掉正上方4颗螺丝。左右轮胎罩子上的螺丝,下方发动机护板前缘的螺丝,都卸掉后就可以轻松取下前保险杠。注意事项 前保险杠中间 是有个疑似温度探头的东西,小心不要扯断。


4.4 后保险杠拆卸方法 后保险相对还是麻烦些 要拆后保险必须先把尾灯总成卸掉。然后卸掉底板,和轮子护板的螺丝,最角上的两颗螺丝是塑料膨胀螺丝的,不带丝扣的,用力顶下中心就下来了。同样拆卸后雷达还要把后备箱边缘塑料板卸下。这里我犯了个错误,急于把雷达座割下,其实非原厂的雷达孔径比原厂的小,没有底座是装不严的,没办法,又老老实点粘了回去,在热熔胶未凝固前灌满后雷达座,将后装雷达密封好。


4.5 雷达布线 顺着原厂雷达线,找到雷达控制盒,将其拆除。后加八雷达的控制盒也安装在这里,取电主要是 倒车灯取电 和刹车灯取电 。顺便说下,原厂雷达的做工还是不错,就是功能太单一了。滴滴的也不知道差多远,到底撞上没~一点都不人性化。顺着左后轮上方,走线到后座侧板,延左侧底板顺原车线路,走线到驾驶座前。预留好雷达显示器的长度让其左右摆放都够线长。注意走线沿途会遇到突出螺丝的地方注意多包两层绝缘线,还有就是夹线,在两层毛毡之间。其实单装雷达也可以顶棚走线可能更方便,但考虑到还有其他门灯控制线/刹车灯取电线,就一起走了地板线。


第五章 立竿见影,开门亮灯 (加装4门灯)
第一次陪媳妇去4S店检修,我就对工作人员提出问题,门灯为啥不亮呢?人家冷冷的说,你看到的“门灯”其实是一片红塑料。是滴,我没听错,一片只能靠别车大灯反光的塑料。对于一个理工男来说,这个简直就是一种欺骗啊~,如果这两块塑料贴在车屁股上,还能算设计。贴在门灯的位置,就是坑爹,忽悠,严重的不厚道。在网上拜读了大神“shensi7”的帖子,内容详实丰富,鼓舞了我DIY的勇气,坚定了独立改灯的信心。本章将进入到DIY过程中最为艰苦的环节,拆门/装门真不是人干的活。



5.1左右后门结构相对简单,所以先拆 先准备拆车塑料撬棍 先拆除真皮扶手盖子,塑料把手罩子(里面的螺丝就会露出来)。然后就是把门下的螺丝取下。为了方便拆卸可以吧镀鉻的门锁小杆子,拧下(安装的时候要先按上,才方便对空位)。用力的时候不能拉储物篮侧板,否则会将,侧板连接车门的塑料焊点拉断。正确的做法是,双手托住门的下缘,突然用力向外拉,四边的卡位都脱离后,在向上抬,门就下来了,但是要注意,有连接线,所以不要用力过猛,把门把手的连接头(可以顺手上些油脂),和车门控制线束卡扣取下(装回的时候先测试好),才能把车门完全摘下。注意卡扣上的小胶皮垫片收好,不然可能会有异响和防水隐患。


5.2 门灯的选择,网上大概有两种:一种高富帅led的超亮超贵版,一种乞丐的polo红白版。预算有限再次选择乞丐版。做工一般,T10接口,以后可以自己换超亮led,门灯自带线束,其实带不带线束主要就是差那个卡扣,有公母卡扣的方便以后拆卸和维修。顺便说下大神“shensi7”选用的是音响线,刚好我家也有一段闲置的金银音响线,可是在实际安装中发现,用这种线并不顺手,因为音箱线抗拉性太差了,由于是纯铜,电阻虽小但是线又细又脆,有很难破皮接线。所以推荐以后改灯的人还是用常规阻燃红黑线比较好,可以省很多做接头的时间,提高安全性。

5.3 灯位的选择 后门板是没有预留灯位的,大神“shensi7”的帖子和以后人改的帖子都比较常规的将灯位选择在下方,这样的做法比较常规,好处是可以照地。缺点是警示作用不强还容易误导后方来车,因为灯的位置只相当于后门的1/3,所以兼顾安全与美观我选择了侧装的位置。
5.4 车灯的安装 电摩和刀片打孔,热熔胶密封,仿效大神“shensi7”打了通气散热孔。没有啥难度,主要注意开孔避让门板后的加强结构就好。

5.5 门灯取电原理 每个门的门梁处都有一个橡胶“接地开关”,全车共5个,当车门关闭时,此开关受挤压“断开”接地连接。反之车门开时此线路接地导通。如果将门灯串联到此线路上,门灯一端取正电,一端接每个开关的“前端”。就可以实现闭合控制线路控制门灯的开关。→←


5.6取线位置 这四条控制线分别在左右A柱下方,从车后过来的地板线中。其实找线是有技巧的,别看线多,四根线我都是一次找对的。首先你要看线的颜色 比如“蓝黑”线的意思是蓝色的绝缘外皮上,有一窄条黑色标示。反之就叫做“黑蓝”线了。还有就是看线的粗细,有了这两点就可以万军之中取上将首级有如探囊取物了。如果你还是不放心,还可以拧一个螺丝把门上的橡胶开关卸下,看着开关的连接线找就更万无一失了。
还有一点提醒大家注意就是,由于是11款朗逸大都过了2年,5个开关中可能有的已经氧化失效了,我的就是后门的开关本身氧化了,所以这是时候如果你用万用表破皮找线的话是找不到的。看颜色是最好的只要细心,对着我做的照片就一定能找对。门灯的正极接点方法有很多,但是据说右侧没有正电,我没验证。我用的是保险照明灯取电,这样做的好处是门灯有独立的保险,更安全,而且即使熄火开门灯一样能亮。我还买了两个延时继电器,可以设置自动断电时间,但是由于全车线路已经接好,工作又太忙,实在是没有时间再重新弄了,以后再拆车的时候再与大家分享。

5.7 门灯走线 走线不用打开防水膜 用有点硬度的铁丝顺着 原车线束走就好。车门和车体的连接处有个橡胶环,掀开分段走线,其实用不了多少工夫,走过的线都用绒布胶布包好,防止异响和摩擦。后门直接走到B柱,沿着雷达线走。左前门的和控制单元线一起 右前的和摄像头线一起包好。因为是保险取电没有在车门内取电,全部走双线。


门灯改造参考贴:(由于是外链,请百度 朗逸门灯DIY shensi7 再次感谢shensi7,没有你的探索和尝试,我等小白是万万不敢动线的)

门板拆除参考贴:
http://club.autohome.com.cn/bbs/thread-c-614-4790197-1.html?pvareaid=101796
第六章 凌凌漆的手电 (加装日行灯/照地灯)
日行灯的作用就不再讨论了,众所纷纭,但是装个还是能让车有些生气。提高些安全可视系数。↗↖↑

6.1.1 老朗逸专用的日行灯在雾灯位置,要替换雾灯框子。效果更和谐些,但是价格比较贵。本着乞丐到底的原则,选购了款比较人气的通用版。(全铝合金 转向随闪,但是没有黄光挺遗憾的 警示灯暴闪 按喇叭随闪 只闪一下)接线也不算是很复杂。

6.1.2 灯头安装,接线。考虑到灯头的宽度和厚度,目前只有安装在这个位置比较和谐,为了和保险杠在一个平面,没使用灯头附赠的托架而是直接在灯头扇热片上打孔,用绑扎带固定。直接电瓶取电,但是要实现 转向随闪的话还是要把信号线接到左右转向灯的正极。右侧喇叭的线在车头左前角。同样要接信号线。
照地灯的灵感来自于几次夜间停车擦轮毂的经历,在夜间无路灯的情况下,车身两侧的障碍物是比较难看清的,加上那个“夜盲”的右前摄像头总是让我感觉本次大动干戈的DIY还不够完美,于是就一直想装个照地灯,解决这个问题。



6.2.1用LED灯条是个很好的办法,可是有点太高调,也有网友搞轮眉灯。都是挺不错的方案。吃别人嚼过的馍不香。都玩到这个程度了还不来点个性。原始的设计方案是 将灯装在后视镜上,就是右前摄像头的旁边,考虑到穿线的复杂,拆门的痛苦,还有照射范围,最后放弃。又准备装两个廉价的日行灯在车底前面的灯从前照射后面,后面的灯从后照射前面,趴下身子一看车底,我晕!车底原来不是平的,会阻挡光线。最后打起了前挡泥板的主意,价格低廉,搞坏了也就15块。不喜欢了,随时换掉,不伤车,妥妥的。
6.2.2 灯头选超亮10W大功率防水超薄鹰眼灯 18mm 与23mm各2只 ,5块一只。选用两种面积的原因是,功率一致的情况下,小面积的光线投射的更远照射车身及后轮,大面积的光源散光效果更好照射前轮。挡泥板位置其实是挺危险的位置,因为飞起的碎石子可能将灯线割破,雨水浸泡有短路风险,但是目前实在找不到更合适的位置了。补救的办法是用热熔胶密封,独立加装5A保险丝。 穿线并不复杂,只是右侧要从车前方绕过,避开发动机的高温。详细的走线见白色铁丝所示。因驾驶仓走线的空隙都比较空荡,线材都用泡沫棉或绒布包裹下,防止异响。
6.2.3 照地灯主要的作用是在夜间无外界光源的时候照亮马路牙子等,保护轮毂和车身侧面不擦伤。提高黑暗环境下的车辆可视度。实际的效果目前尚可,应该没有led灯带的效果炫酷,好处是比较低调。

6.2.4换 led示宽灯 蓝色的示宽灯会让车有些个性和灵气,安装简单不值得一提,T10直接拔插,主要是要先试下正负极,在装上后盖。

6.2.5流氓倒车灯,没有想象的那么神,亮度一点都不流氓。注意的是右后侧有个开口可以撕开直接换的,换的时候有个小细节,不能直接拔出的,要拧下下灯座,把灯泡向灯座按压下再轻旋下,才能取下。很多换灯的人都没说这个细节,害的我多浪费了10分钟。
车灯改造参考贴:
http://club.autohome.com.cn/bbs/thread-c-614-5387666-1.html?pvareaid=101796#pos=520
第七章 智慧之光 (储物盒及尾箱 灯光DIY/双色自启动氛围灯改造)
年轻时一直想有个马自达3顶配版,尤其是喜欢那个淡蓝色氛围灯,有了它感觉整个赶脚就不一样了,做好氛围灯的要诀就是带状光源/不直接射入眼睛,用车体做漫反射。想想你做飞机看到的灯光,就是最好的氛围灯效果。网上也有很多网友做但貌似都是单色的,其实都点小脑筋,就可以做的更好。

7.1.1取材简单 20cm的led灯条红蓝各两根 成本极其低廉一份盒饭钱 同样的上车前先用电脑电源测试好亮度。氛围灯不能太贪心,太亮的会刺眼。这种灯条都可以自行截断自由调节长短。


7.1.2 氛围灯取电 取电要找到一条按键背光灯电路,这样才能在开灯光的时候,氛围灯自动点亮。我的主控单元在 主驾驶门把手里,找到电路图,测出背光线(灰蓝色的那条),在氛围灯前加上双刀切换开关,此开关隐藏在主驾驶门板扶手下,不影响美观,切换默认也方便。同时串接带锁按钮开关(绿色),如果不喜欢也可以不让氛围灯自动随其他灯光启动。

7.1.3 氛围灯穿线与固定 从左侧直接穿越cd仓到右侧,每个灯上都接上SM接头,方便以后的故障更换,用穿线用的白色硬铁丝做简易灯架,拉在脚窝处,注意安装高度,不要影响脚刹动线。以及灯条不能外露。
第一次做同事的速腾,打开储物盒找东西的时候,就有灯光自动点亮,感觉虽然是小细节,但是能感到设计师的用心。比起改阻尼,和加锁。灯光更实用些。也想在网上找个原厂的储物灯装上 但是貌似这个真的没有原厂的,于是淘了个最便宜的 好像是斯柯达的储物灯自己弄回来琢磨。

7.2.1 这个小配件实际上就是个弹簧开关 当不受力时,弹簧电路接通,受外力时弹簧被拉开电路断开,灯灭。
7.2.2 由于不是原厂配的灯,所有细节全要自己设计,比较了各种位置后,确定以下方案。在储物盒上方偏左的位置开灯洞,要倾斜开洞否则开关拉力传递不顺畅。将灯植入,只要开的合适,灯自带的卡扣可以完美扣合。在储物盒背部那两条“支撑杆”上钻个小孔。同样在灯的拨杆上也钻小孔,用绑扎带将两个孔连接起来实现联动。当储物盒打开时,绑扎带松弛,由于弹簧的弹性作用,电路被接通。反之当储物盒闭合是,绑扎带张紧,拉动弹簧,形成断路。

7.2.3用绑扎带而不用绳子或电线有几点好处a.绝缘 b.硬塑形变小c.不易金属疲劳折断d.调节长度精确方便,可以以毫米为单位调长短。为了保证安全使用了两条绑扎带。作用相同只是保证在一条意外断裂的时候,另外一条可以继续工作。因为接的是照明灯长电,常亮有馈电风险。(此风险同样可以用延时继电器来解决。)
7.2.4 尾箱灯比较简单,掀开尾箱左侧毛毡,直接取下灯座,并联led灯条。在尾箱上方有许多小洞,可以用软线加绑扎线固定灯条,位置稍靠里面些,除非你把脖子伸到尾箱里,不然只见灯光不见灯,丝毫不影响美观。由于是并联电路,几分钟后也会自动熄灭。效果谁用谁知道啊~。

第八章 细节决定品质 补漆/碳纤/真皮/美化
8.1补漆 品雅款的红色是“魅红色”淘宝买个几十块的补漆笔套装 其中那个去污剂比较好用,对于黑色和白色的轻微剐蹭很好用,不要急着喷漆。一般都能擦掉还不伤车漆。

对于比较严重的漏了底漆的,就先把周围刮掉,用补土,这个补土超级难搞,不能太厚,要多点耐心和细心,我第一次弄,搞了两层还是很难做平整。最后喷漆的效果绝对是比刷的好,如果是稍大的面积还是喷下比较好。但是喷完会比较像磨砂效果,不够光亮,用金油喷下色差很轻微,不细看是看不出来的,要特别注意的是不要贪心喷太多,按说明书来。还有就是喷漆温度,要求是25度+-3度,我喷的时候温度太低17度左右,油漆飞喷涂面后,就形成了小颗粒,所以只好留在以后天气好了再搞。
要求不高的,较深的刮痕用油漆笔多刷几次就好,不走近还是很难看出来的。
8.2碳纤 碳纤的装饰真的是物美价廉,贴纸很便宜,立体感和质感都不错,表面是粗糙的,不会像原厂的饰条形成镜面反光。

贴碳纤其实也没那么难,如果不是贴超大面积是用不着喷肥皂水的,喷水对新手反而不好掌握。需要的就是刮板,细针,和电吹风就好。粘的时候一定先粘中间,然后边吹边用刮板理顺,曲面的地方吹软些,碳纤延展性很好很容易服贴。如果出现气泡用针刺穿,用电吹风再吹平就好,不用重新贴。以下是新手第一次的效果。

8.3真皮 真皮的方向盘,这次没有缝好,主要的问题是刚开始定位不准,急于求成,导致皮子不是很服帖,扭曲的皮子表面不光滑,会有小皱纹,双面胶定位很重要。右图是网友比较好的作业。注意6点种位置正确的处理方法,而且看图就能看出,他缝的比较服贴,紧致。因为担心以后打孔皮的小孔进灰尘,难于清理,选的是亚光的版本,和优秀作业有所区别,大家酌情参考。

(上图为汽车之家网友所摄的优秀作品,比我手缝的平整的多,当时另存时忘了是那个帖子了,请联系我加上您的ID)

8.4小装饰

空调旋钮换上后,右下方会遮挡 一个档位提示,质感一般,与原厂旋钮有明显差距,但还算可以接受。
不锈钢刹车踏板要卸下原来的胶皮,油门踏板则不用,都不用打孔挺方便安装的
钥匙圈所谓的夜明功能可以忽略
气门嘴的防盗螺丝如果是不锈钢的就好了
硅胶的钥匙保护套很服帖好用
尾喉的效果很好

后记
对完全一个人/纯业余/纯手工完成所有的改装来说,的确工程有点大~
上班忙,早出晚归。只能周六日的时间来搞,前后搞了两个月总算有了些眉目~
车是媳妇的,以后一定会有自己的车,所以ID暂时不认证了,100%爷们儿,100%原创。
写帖子业余时间写了整整三周,一万两千字。一千份图片精选。
如果你能坚持把这个帖子看完,请回帖支持
~并欢迎同好交流~
最后祝大家新年快乐 感谢论坛中其他坛友的精华帖子给我的帮助
送新春对联一副
