奇瑞太让我心寒了…资深老粉,订车反被4s套路贷款,
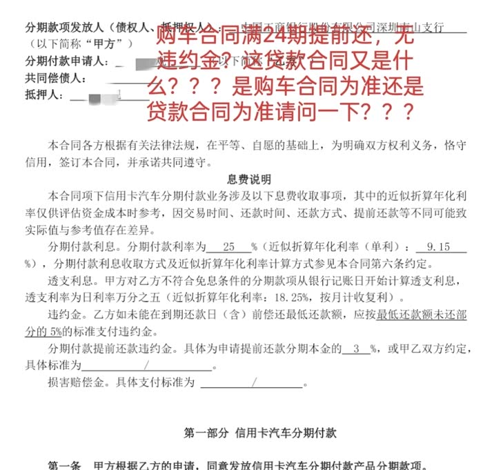
奇瑞3年老粉,一直关注瑞虎8系列,后面经过对比后选择了星途凌云,最后我于2025年1月10日在深圳怡悦订购了2025款星途凌云1.6T星耀,并交5000元人民币订金。当时销售跟我谈的60期分期,等本等息还款方式,然后24期后还款无违约金!但我看到贷款合同与他们所说的明显不是一样的!纯属套路做贷款!!!纯属欺诈行为!!!(贷款合同是按月等额还款,提前还款有3%的违约金条款)所以我拒签,并协商全款购车,否则退还订金,4s店以拒绝签合同为由不退,(全款购车需要低开4万左右的发票,我相信这样的事情应该不是第一次干了,该4s店可能存在偷税漏税的行为)并扬言我投诉到厂家/街道办/以及所有部门或报警都没用,态度非常的嚣张跋扈,厂家投诉我的确打了很多遍,处理问题的方式正如他们所说,的确没用!我也向厂家投诉直接明了的道明情况:该4s店的购车合同与贷款合同明显不一致,存在欺诈行为,也明确告诉他们不给我处理结果,给我答复时间,我将在各大平台投诉他们,这将影响到星途品牌的情况,也说明4s店销售人员给我沟通的恶劣嚣张态度,我必须要他们退订金,要买星途我也到别的店买,不会再相信这个店了,处理不了我连星途这个品牌我也不相信了,我只能换品牌以及各大平台曝光,但一直没任何厂家跟我联系处理…
这…就让我这个资深老粉心寒了。。。。
这…就让我这个资深老粉心寒了。。。。












打开汽车之家 阅读体验更好
举报/纠错