唐新能源论坛
去App查看
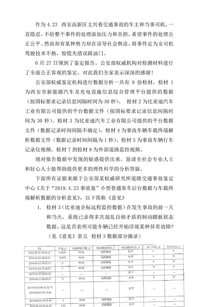
4.23比亚迪唐DM交通事故鉴定报告全公开和事件真相分析
打开汽车之家 阅读体验更好
举报/纠错
2026/3/23 16:02:41