大众ID.3第2次保养作业
目录
前 言
Hello,大家好!我是溫柔壹刀,也是大众ID.3车主!
自去年11月底入手大众ID.3以来,已近一年光景,它陪我历经严寒酷暑、走遍大街小巷,让我深深了体会到了有车以后生活的改变。如今,我的ID.3已经行驶了近1万5千公里,上个月刚刚给它做完第2次保养。今天就来与大家分享一下大众ID.3二次保养的全过程吧。
自去年11月底入手大众ID.3以来,已近一年光景,它陪我历经严寒酷暑、走遍大街小巷,让我深深了体会到了有车以后生活的改变。如今,我的ID.3已经行驶了近1万5千公里,上个月刚刚给它做完第2次保养。今天就来与大家分享一下大众ID.3二次保养的全过程吧。

【车辆介绍】
车辆型号:2023款大众ID.3 升级款 纯净智享版
购车城市:江苏﹒南京
购车时间:2023年11月
行驶里程:14972 km
车身颜色:晶致白
主要用途:日常通勤代步+城市周边郊游
购车城市:江苏﹒南京
购车时间:2023年11月
行驶里程:14972 km
车身颜色:晶致白
主要用途:日常通勤代步+城市周边郊游
车型展示



【油、电动力结构科普】
想必大家都知道,传统燃油车的动力系统主要由发动机、变速箱构成,需要定期进行适当的保养,比如更换机油、更换变速箱油、更换火花塞、清洗节气门等等。

油车结构图——大众高尔夫
而新能源汽车在结构上与燃油车有着很大的区别,大众ID.3作为一款新能源纯电动汽车,其动力总成主要由电机、电池和电控组成,俗称“三电”系统,这也是纯电动汽车核心中的核心部件。只有了解了纯电动汽车的核心构造,定期对其进行必要的保养和维护,才能让我们的爱车一直焕发生机,为我们的日常出行保驾护航,令我们的有车生活更加丰富多彩!

电车结构图——大众ID.3
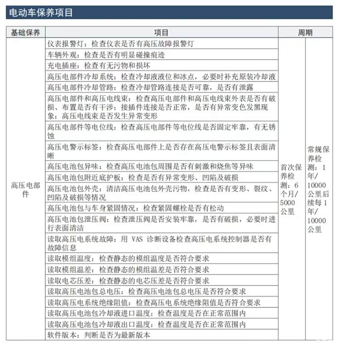
【ID.3保养周期与项目】
那么,作为ID.3车主,你们都清楚自己的爱车该何时去做保养吗?不同周期/不同里程时该做哪些保养呢?今天,我做了一点功课,摘取了《大众ID.3使用维护说明书》中部分保养内容,顺便给大家分享一下吧...

1、从说明书保养周期可知,除首保为6个月或5000公里外,后续的基础保养均是间隔1年或10000公里,以先到为准。那么也就是意味着ID.3的保养周期则是5000公里、15000公里、25000公里、35000公里...
2、关于专项保养需要更换或检测的项目周期也都有具体明确,小伙伴们只要参照说明书进行定期保养就可以啦。
2、关于专项保养需要更换或检测的项目周期也都有具体明确,小伙伴们只要参照说明书进行定期保养就可以啦。


基础保养包含了高压电部件和常规部件等48项专业检测
【预约保养】
弄明白了咱们爱车的保养周期和保养项目,接下来就可以根据爱车里程预约保养啦,我提前在手机APP中预约了9月22日去4S店保养。

预约时,行驶里程为14757km

送修时,行驶里程为14972km。根据保养说明书,此次保养只需做“内置灰尘及花粉过滤器”更换和48项专业检测即可

这次保养过后,待到25000km的时候就是第2年了。同样,根据保养说明书的规定,除了48项常规检查外,另外需更换的项目则是“内置灰尘及花粉过滤器”和“R744制冷剂”啦,宝子们都搞明白了吗?

【保养项目 | 内置灰尘及花粉过滤器更换+48项专业检测】
如上所述,此次爱车ID.3的第二次保养总共涉及2项更换和48项专业检测。9月22日下午如约来到4S店进行保养。因为提前预约,所以到达店内后不需要排队,直接上线开工,还是挺速度的。

上汽大众4S店技术中心站


维修车间
售后服务小哥快速帮忙开好了施工单交给施工车间,在座椅、坐垫、方向盘上套上三件套,保养开始。

提前预约的保养,到店后立即开好单子准备保养

套上三件套,避免施工过程中弄脏车辆内饰
【施工步骤】
1、车辆常规检查
①-车辆外观检查:检查车头、车身、车尾是否有磕碰伤等损坏;
②-车辆照明检查:检查前大灯、后尾灯、刹车灯、转向灯等外部灯光是否正常,避免存在安全驾驶的风险;
①-车辆外观检查:检查车头、车身、车尾是否有磕碰伤等损坏;
②-车辆照明检查:检查前大灯、后尾灯、刹车灯、转向灯等外部灯光是否正常,避免存在安全驾驶的风险;

③-轮胎及胎压检查:检查轮胎磨损情况以及是否有扎钉等问题,包括轮胎气压是否在合理的范围内,必要时补充胎压;
④-底盘状况检查:将车辆升起,检查底盘是否有锈蚀、磕碰的等安全风险;
④-底盘状况检查:将车辆升起,检查底盘是否有锈蚀、磕碰的等安全风险;

利用升降机将车辆升起,以便检查底盘状况

底盘平整无磕碰,悬挂状态良好、无锈蚀
⑤-机舱检查:检查冷却液、刹车油、玻璃水等是否正常,顺便用气枪清理机舱内表面灰尘、树叶等杂物;

机舱有点灰尘,问题不大,气枪吹一吹就行啦。玻璃水不足,不过不给免费加,4S店加玻璃水要单独开单子,30元/瓶太贵了,回头还是去超市买两瓶自己不定期补充吧,哈哈...

防冻液液面高度正常,无需补充
2、“三电”系统检查
使用汽车诊断仪、专业电脑连接车机,检查电池的健康状况、电机的运行状态等等,确保电池、电机、电控系统运行稳定、无异常。
使用汽车诊断仪、专业电脑连接车机,检查电池的健康状况、电机的运行状态等等,确保电池、电机、电控系统运行稳定、无异常。

小哥哥很认真,一看就是很专业

控制单元检测:电控系统、电驱动装置、防盗保护控制单元等多项系统故障识别,均无异常
3、内置灰尘和花粉过滤器更换
仔细看了一遍小哥的操作,原来更换这个内置灰尘和花粉过滤器还是挺简单的。大致流程如下:
①打开前机盖→②拆下盖板→③取出旧的滤芯(一共2个,这里注意下:白色在上、灰色在下,安装新件时别装反了)→④将新的滤芯依次装入→⑤合上盖板完成更换
仔细看了一遍小哥的操作,原来更换这个内置灰尘和花粉过滤器还是挺简单的。大致流程如下:
①打开前机盖→②拆下盖板→③取出旧的滤芯(一共2个,这里注意下:白色在上、灰色在下,安装新件时别装反了)→④将新的滤芯依次装入→⑤合上盖板完成更换

滤芯就隐藏在这个盖板里面

待安装的新滤芯,一共2个

按<维修服务委托书>上描述的名称叫“异味及过敏原过滤器”

按<维修服务委托书>上描述的名称叫“花粉滤清器滤芯”

拆下盖板

取出旧的滤芯,将新的滤芯装进去即可
保养至此大功告成,然后顺便去店内免费洗个车就结束啦。整个保养过程其实挺简单,这里记录下来分享给爱车的小伙伴们,后期我会继续给大家分享更多的养车、用车记录。金秋十月,希望在这个丰收的季节里,大家都能收获满满、天天开心!

4S店的自动洗车机,给车身简单洗洗

洗完澡后的ID.3又焕然一新,仿佛在等待主人的召唤
【所需工具和材料】
电车的保养看似很简单,除了对车辆例行常规检查和必要的零件更换外,其它也没有什么额外的项目要做。但是,这里并不推荐自己动手做保养,毕竟电车的核心“三电”系统检测还是需要专业的电脑去诊断才能知晓车辆本身的状态是否有异常。因此,建议屏幕前的小伙伴们还是选择去专业的4S店进行维保更稳妥!
总结,大众ID.3二保所需的工具和材料主要有以下:
1、手电筒
2、升降机
3、轮胎气压计
4、气枪
5、汽车诊断专业电脑
6、内置灰尘和花粉过滤器(共2个)
总结,大众ID.3二保所需的工具和材料主要有以下:
1、手电筒
2、升降机
3、轮胎气压计
4、气枪
5、汽车诊断专业电脑
6、内置灰尘和花粉过滤器(共2个)
【保养价格与耗时】
此次,我的ID.3二保总共涉及费用一共有3项,分别为常规保养工时费、花粉滤清器滤芯材料费和异味及过敏原过滤器材料费,清单如下:

工时费:110元(工时定额)*3.2(工时单价)=352元
花粉滤清器滤芯:64元*1件=64元
异味及过敏原过滤器:82元*1件=82元
费用合计:352元+64元+82元=498元
综合以上,此次ID.3二保(1.5万公里)总费用为498元。由于去年购车时赠送了除首保外的3次免费保养,此次正好派上用场,核销了1张券,剩余2张留着后续保养再用。
花粉滤清器滤芯:64元*1件=64元
异味及过敏原过滤器:82元*1件=82元
费用合计:352元+64元+82元=498元
综合以上,此次ID.3二保(1.5万公里)总费用为498元。由于去年购车时赠送了除首保外的3次免费保养,此次正好派上用场,核销了1张券,剩余2张留着后续保养再用。

购车时赠送的3次常规保养券,剩余可用2张

此次保养核销了1张,这个抵用说明里包含了材料费和工时费,价值400-800元,但4S店却告知此券仅能抵用工时费,真是无语...
不过赠送的这个常规保养券仅限于工时费抵扣,不包含材料费146元,也是挺意外的。好在预约保养之前,我去APP领券中心里面领取了一张128元的抵用券,结合平时积攒的V豆(100V豆=1元)正好付了材料费,哈哈...所以,此次二保的实际支出费用为零。

领券中心领取的128元保养抵用券支付一部分材料费

不足的部分用平时积攒的V豆补充抵扣了
从<维修服务委托书>可知,从打印单据15:07分到保养结束16:10分,整个二保过程耗时1小时03分。大致流程耗时如下,
①-车辆常规检查:约20分钟;
②-车辆三电系统检测:约20分钟;
③-内置灰尘和花粉过滤器更换:约10分钟;
④-车辆清洗擦拭:约15分钟。
①-车辆常规检查:约20分钟;
②-车辆三电系统检测:约20分钟;
③-内置灰尘和花粉过滤器更换:约10分钟;
④-车辆清洗擦拭:约15分钟。
【省钱小技巧】
最后给屏幕前的ID.宝子们分享一点点儿省钱小技巧,
1、多去APP中参与一些活动,比如每日签到、互动评论、参与创作等等积攒V豆;
2、平时多关注领券中心的活动,根据自己的需求领取相应的优惠券,包括保养券等;
3、咨询4S店有无经济实惠的保养套餐,买一个合适的套餐也能分摊保养成本;
4、花粉滤清器滤芯和异味及过敏原过滤器的更换方式可以参考我的帖子以后自己更换,去某东/某宝购买会便宜很多(车辆的三电系统检测仍建议去4S店维保,不建议忽略)。
1、多去APP中参与一些活动,比如每日签到、互动评论、参与创作等等积攒V豆;
2、平时多关注领券中心的活动,根据自己的需求领取相应的优惠券,包括保养券等;
3、咨询4S店有无经济实惠的保养套餐,买一个合适的套餐也能分摊保养成本;
4、花粉滤清器滤芯和异味及过敏原过滤器的更换方式可以参考我的帖子以后自己更换,去某东/某宝购买会便宜很多(车辆的三电系统检测仍建议去4S店维保,不建议忽略)。

什么是V豆?

赚取V豆的方式有很多,都可以根据自己的喜好薅羊毛给车辆维保

领券中心不定期上新各种福利优惠券

通过“领券中心”领取的优惠券均可在“我的卡券”中查看和使用
【写在最后】
我与大众ID.3相处了近一年,无论从颜值、空间、配置上,还是从动力、操控、智能化方面,它都表现的很出众,它不仅仅是一辆车,更是一种无忧无虑、充满惊喜的生活方式。
此次,二保过后的ID.3又重新焕发了生机,它将继续陪我驰骋于城市、乡村,我也会更加关注它的动态和维护。我和爱车的故事会一直延续下去,我也会为大家带来更多的用车养车小技巧!
今天的分享就到这里啦,感谢大家驻足观看,咱们下期再会!
此次,二保过后的ID.3又重新焕发了生机,它将继续陪我驰骋于城市、乡村,我也会更加关注它的动态和维护。我和爱车的故事会一直延续下去,我也会为大家带来更多的用车养车小技巧!
今天的分享就到这里啦,感谢大家驻足观看,咱们下期再会!
打开汽车之家 阅读体验更好
举报/纠错