江淮钇为3:落地9万5,花8万改装——用起来到底如何?
此帖已被收录至论坛精选日报-新能源。更多精彩内容戳这里。
序言
作为一名汽车论坛老玩家,我一直觉得“好车”不是参数表上的冰冷数字,而是能融入日常生活、解决实际需求的“移动伙伴”。
作为一名汽车论坛老玩家,我一直觉得“好车”不是参数表上的冰冷数字,而是能融入日常生活、解决实际需求的“移动伙伴”。

2024年10月17日,我为爱人提了她人生第一台新车——2024款江淮钇为3 505续航Air版。
也正是因为爱人的第一台车,也是我们家庭中的第一台新能源汽车,我与江淮钇为3命运的齿轮,也在此刻开始悄然转动。

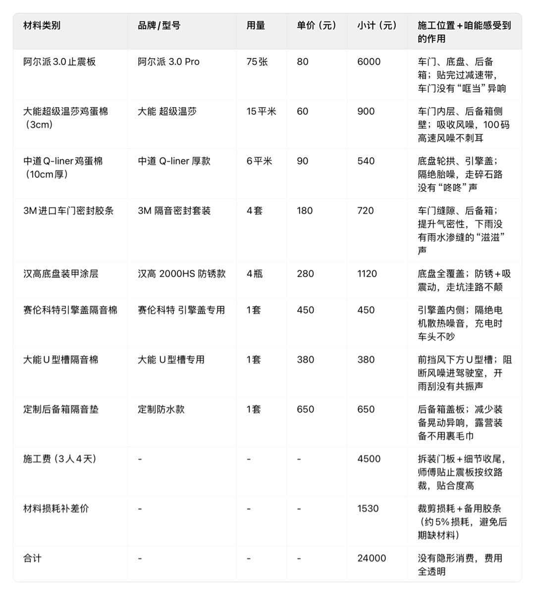
隔音2.4万,音响系统2.8万,大灯1.2万,玻璃膜+改色膜7680元,坐垫、脚垫等小配件又有近1万元。
如今行驶里程已突破4万3千公里。从日常通勤到国庆3284.4公里长途,这台车陪我们走过了无数路。

今天就由我这个年度趣改之星,为大家从选车、性能、能耗、问题到故事,做一次全面的心得分享,也给同价位新能源车买家做个参考。
一共8万+改全车,现在开了4.3万公里,可以说对它有爱,也有恨。
❤️-爱它100码仅61.1分贝的安静,能装下全套露营装备的空间
💔-恨它夏天满电就跑280km的续航焦虑!

但你别说,西藏来回6000公里、海南环岛3400公里都扛下来了,10万级电车里,它还真就是咱这种爱旅游、爱跑长途家庭的“实用首选”。
一、【选车】:纠结半个月,欧拉好猫颜值能打,但钇为3踩中咱露营家庭3个刚需。
当初选车,我跟我老婆讨论了很久——她非常喜欢欧拉好猫2024款501续航版的复古颜值,说女生开着显气质;
我却盯着钇为3不放,依据我们的用车习惯,爱人每日通勤61.7公里,我们热爱旅游,平时周末还要进行短途出行,对于经常在路上的我们来说,好看能当饭吃吗?
我特意整理了个对比表,你一看就明白差距在哪:
表1、江淮钇为3 vs 欧拉好猫

最后下决心选钇为3,就是因为它刚好踩中咱“周末短途+节假日长途+通勤”这三个刚需,好猫在空间上确实差一些。
3个让我爱上钇为3的理由:
1.空间:鹦鹉“咖啡”的“移动露营舱”,装装备不妥协
副驾驶空间:

185cm+身高,前排座椅依然有1拳距离。
后排空间:

如果前排收起,大概2拳半的距离。
后备箱空间:

上次去江门露营,我装了个原车开模的尾箱分层盒,下层放食材箱和“咖啡”的备用食盆,上层叠天幕、4把折叠椅、1张折叠桌,最后还塞了个20寸行李箱,根本不用放倒后排座椅。
2. 静音:27分贝怠速+2.4万隔音,长途耳朵不受罪
提车第一天在地下停车场测,钇为3怠速才27分贝——“咖啡”站在他的“二楼”梳羽毛,我凑近能听见它啄羽毛的声音。

我做了隔音,现在100码高速上,聊天不用扯嗓子,上次带“咖啡”去海南,它在后排睡了3个小时,中途都没醒过;
3. 长途:西藏6000公里来回验证,续航达成率比“虚标”靠谱
二、【隔音改装】:附费用+噪音实测表
好多人问我“做隔音值不值”,我跟你说,太值了!从车门到底盘,8种专业材料层层贴,三个师傅干了4天3夜(每天16小时),不是花冤枉钱,是每次开车都能感受到的“安静红利”——100码高速聊天不用扯嗓子,深夜露营在车里听音乐不用开太大声,甚至地下停车场等人时,能安安静静看会儿书。

先给你看我这2.4万隔音都花在哪了,每一分钱都明明白白。
表2 、2.4万隔音改装材料+费用明细单

光说不练假把式,我还测了不同场景的噪音,数据说话更靠谱。
表3 、钇为3不同场景噪音实测表(附咱的真实感受)

这台小车改完之后,隔音效果是不是很惊喜?如果再配上隔音玻璃,那效果绝对杠杠的!
如果这台车再使用双层夹胶玻璃,还能再阻隔90%以上的高频噪音。
1. 100码隔音实测:

在该车速下,分贝仪显示为60.1dB。此时车辆隔音表现优异,风噪、胎噪的综合抑制效果突出,车内音乐播放和驾乘人员交流几乎不受干扰,能为用户营造出静谧的驾乘环境,适合追求舒适声学体验的场景。
2. 110码隔音实测:

车速提升至110km/h时,分贝值为63.3dB。相比100km/h,噪音略有上升,主要源于风噪和胎噪的叠加影响,但整体仍处于可接受范围,日常驾乘的听觉舒适度未被明显破坏,仅细微的噪音增量可被感知。
3. 120码隔音实测:

当车速达到120km/h,分贝仪读数为63.2dB,与110km/h时几乎持平。这表明车辆在110-120km/h区间的隔音表现趋于稳定,未因车速进一步提升而出现噪音的大幅攀升。
三、【能耗表现】以国庆3284.4公里旅程为例
表4、能耗+续航全实测

全程3284公里,用了499度电,续航达成率接近70%
国庆从珠海出发,经赣州、抚州、上饶、长沙、勾蓝瑶寨、贺州返程,全程3284.4公里,带着“咖啡”和全套露营装备(约120斤),空调开24℃自动。我把每段的能耗都记下来了,整理了个表,省电费的招儿也给你标在里面:
根据我的使用情况,整理了“珠海”四季的续航,南方朋友能参考:
表5、钇为3“珠海”四季续航+能耗对比

其实电车的南北差异还是非常大的,在珠海的冬季续航要远高于北方季度寒冷的冬季续航。
3个省电费+避续航坑的招儿:都是我跑出来的经验
1. 高速90-100码最省,120码能耗涨20%
10月6号返程,我把车速控制在100码,加上下坡129公里下来,续航达成率竟然高达111%。

每公里电费1分钱都不到。
去程跑120码,能耗就涨到16.5kWh,每公里多花3分。上次去海南,我朋友跑120码,续航比我少100km,中途多充一次电——咱跑长途,别图快,90-100码又稳又省。
2. 夏天空调别低于24℃,否则多掉30km续航
今年3夏季特别炎热的时候去江门玩,我试过开22℃,满电续航达成率才48%;

夏天空调每低1℃,能耗涨5%-8%,咱这51.5度电的车,经不起这么造——不是特别热就设26℃,能多跑一段路,不用临时找桩。
后来调到26℃自动档,续航可以多跑40km。
3. 南方冬天不用暖气,续航比夏天靠谱
珠海冬天不用开暖气,钇为3达成率81.2%,去年冬天去海南,满电跑410km,海口到三亚300公里,到了还剩110km;但北方朋友得注意,东北的朋友在-5℃时快充30%-80%花1小时20分钟,还得提前用APP预热电池,不然续航掉得快。
四、【一年用车真实感受】,绝不藏私!
1、储物空间细节
👍手套箱:

手套箱超能塞,平时少用的杂物、我和爱人的所有证件都在这里了。
👍中空扶手下方储物区:

中控下方有带无线充电的储物格(虽充电较慢但放手机很稳),杯架深度刚好能固定保温杯,
停车卡专属区:

买了电车的小伙伴基本都需要刷停车卡进出地库,在这个地方摆一张停车卡的储存位置使用起来真的非常方便,其实提车一开始还没有发现,总觉得停车卡放在哪里都很别扭,直到偶然发现这里有个卡位,从此开启探索副本。
👍冷暖两用冰箱:

10万以内级别带有冷暖冰箱的车并不是很多,很幸运我选了这款。
?️后备箱空间:

常规容积260L,加装尾箱盒后分成上下两层,上层放小物件,下层放工具。放倒后排座椅后可扩展至890L,上次露营连双人帐篷带充气床垫都轻松装下。
2.车机:好用但有提升空间
钇为3的车机是华为与科大讯飞联合定制的,12.8英寸中控屏显示清晰,操作流畅度尚可,8+64G内存应对日常功能足够。

语音交互实际使用中,局限性较为明显,不能连续识别多条指令,成为高频槽点。
表6、车机功能实测表

不吹不黑,有一说一,这些缺点确实需要厂家改进。
表7、舒适性:小细节见真章

作为日常高频使用的代步工具,舒适性直接影响用车心情,钇为3的表现有惊喜也有遗憾。
3.宠物友好细节
带“咖啡”出行时,钇为3的几个设计特别贴心:
👍分区空调:

后排空调出风口带独立调节,可避免直吹导致鹦鹉感冒,而且后排坐人的时候体验感也会更好。
👍爱宠模式:

带小宠物出门的,有些景区人多需要把宠物放车上,这个模式几乎每次旅行都在用,防止宠物在车上闷热。
?️空调除味模式:

在南方的小伙伴都知道遇到回南天空调就会有潮湿的臭味,这个功能实在是太实用了。
五、没有十全十美的车,缺点也来说说
表8、用车问题清单

最头疼的是后窗雨刷问题,雨天倒车完全看不清后方,好几次差点蹭到路沿,现在很多A0级轿车都配备后雨刮了,这点确实值得钇为3学习。
改进建议:给厂家的六点真心话
1. 配置优化:Air版应标配后窗雨刷,这是雨天行车的基本安全配置;同价位增加360°全景影像选项,新手更友好。
2. 车机升级:开放车机应用安装权限,更新高德地图版本,支持多人账号同时登录,重点优化语音连续对话功能,减少驾驶中唤醒操作频次。
3. 充电改进:优化充电接逻辑设计,当前预约充电时间只能选择几小时几分几秒,但是家用桩电压不是很稳,容易充着充着断了,建议优化成时间段可预约(如00:00-08:00),减少接触不良导致的充电失败问题。
4. 座椅升级:主驾增加腰部支撑调节,高配版本加入座椅通风/加热,适应不同地区气候。
5. 售后提升:扩大售后网点覆盖,珠海目前仅1家授权店,保养需排队;统一保养价格标准,杜绝过度推销。
6. 细节完善:车机盖缝隙较大,建议重新设计,减少前机舱漏风情况,提升整体美观性。

机盖缝隙可以塞下一根成年人的中指
其实选车和过日子很像,没有完美的车,只有适合自己的车。

钇为3的隔音、空间和能耗,刚好契合我们“带宠露营+长途自驾”的需求,那些小缺点,就像生活里的小插曲,慢慢适应也就习惯了。
七、【总结】:10万级电车选“适合”不选“完美”
兄弟,要是你预算10万左右,也爱露营、爱跑长途,真可以试试钇为3。它不是完美的:夏天续航焦虑、车机偶尔卡顿、110码有共振,但它懂咱的需求——能装装备、能让家人安静休息、长途靠谱,这就够了。
汽车哪有完美的?就跟咱选露营装备似的,天幕不用选最贵的,能遮雨遮阳就行;椅子不用选最舒服的,便携耐用就行。钇为3就是这样,它的优点刚好戳中咱的刚需,缺点咱能接受,这就够了。你说对吧?
要是你还想知道江淮钇为3的细节,随时在评论区讨论,咱再细聊!
打开汽车之家 阅读体验更好
举报/纠错