三年小改,USB充电模块及行车记录仪取电
小改的心路历程:
2012年3月份提的车,一晃块三年时间了,自从3月份年审以后,就基本上脱保了,清明前把原厂的垃圾油换了水美,那感觉,怎么形容呢—————感觉好好极了!
在用车方面,我习惯实用性为主的改装和装饰,拉花之类的的确没什么兴趣,从4月份就一直酝酿几个事情,第一要务就是想改USB模块,神车的2012款的点烟器,设计太过脑残,常电不说,而且又没有其他用电接口,虽然我改短了一拖三的点烟器接头,但是使用上还是有诸多不便,我打算改一套USB充电模块,满足导航、手机、IPAD等用电器的充电需要,并实现开关控制。
位置方面,一是安全开关两侧的梯形小块位置,这个好像有车友改过在这个位置,拆卸以后发现,预留空间比09款小了很多,最终舍弃;二是档把前面的储物盒,这个位置预留空间大,可操作性强,而且对车的外观基本上没破坏,定位首选位置
模块的分析与选型:
汽车电路方面,首要就是要保证稳定性和实用性,现在市面上出售的车充,实际上质量参差不齐,而且因为芯片都在内部,无法辨别和比较,我经过对我手头上有的几款车载USB充电头和模块进行对比,给大家也参考一下
1. 2012年,某宝买的车载USB充电器,15元左右,给手机充过几次电,质量还可以

标称 5V.1A, 基本满足一般手机充电的需要,导航和IPAD不支持,电流不够

大卸八块

模块尺寸

芯片是 TD1059

度娘找的资料
2. E路航原装充电头,比较厚实,一直在使用,性能稳定,对收音机等无干扰
元件比第一种多一点,线路板倒是差一些

标称5V 1.7A,给手机充电足够,IAPD需要2A的电流,不支持,而且苹果好像有专门的识别电阻

模块尺寸
背面,双面都有元件,散热片是亮点,增加稳定性

芯片是XL1583

度娘的资料,很高大上哦,最大3A,频率380K,TD1509好像只140K左右,有兴趣的朋友可以去度娘找找,大部分资料都是英文的,我英文太烂,只能看懂几个关键参数

3.网购模块
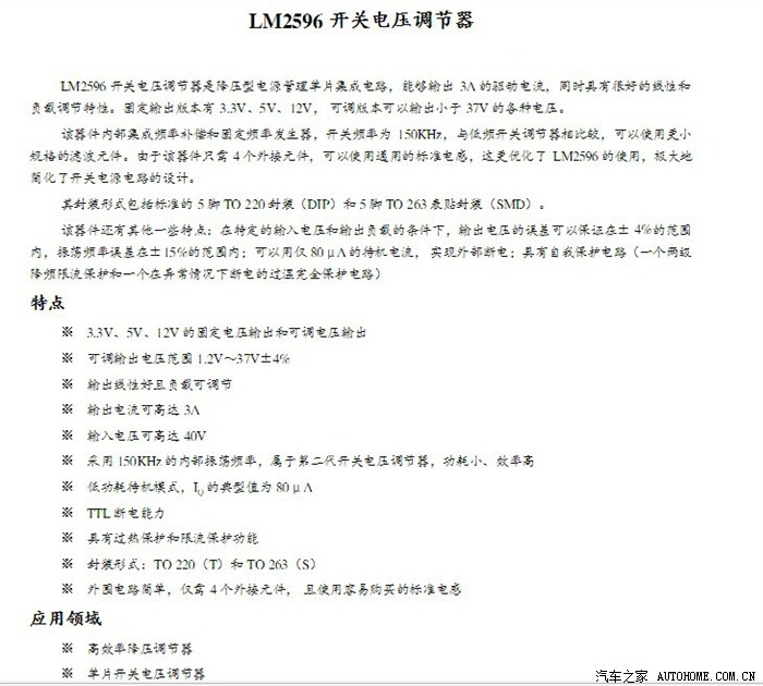
LM2956S,最常见的降压模块,电压可调,价格便宜,

度娘参数 ,可以最大3A哦,频率150K ,但是网传,发热量比较大

最终的猪脚,3R33S
小日本,拆机件,国内组装好的模块,质量不错,性能稳定,安装业方便

卖家给的资料,性能指标都不错,据说效率很高,一致评价比2956S要好

电源的输出实测:
在家里用一个就电脑的电源,模拟电瓶的12V输出,对以上模块进行实测
1.TD1509,输出电压偏高,虽然4.8~5.25属于许可范围内,但是个人感觉对手机还是用影像,带负载充电半小时,很烫

2. E路航车充,XL1583
电压,5.07V,接负载充电半小时,热热的,不烫手,散热片有效果

3. 2956S,电压可调,电压方面没问题,输出需要另外焊接USB头子,结果在最后的测试中,因为疏忽,焊反了接口,把USB电压表给烧了,悲催啊
4.3R33S,电压在5.02v~5.03v 左右,比较稳定,接负载半小时,温度不高


模块的选择与制作:
最终结果比较,选定用2个3R33S加E路航原装模块,组成3口USB充电板,3个模块并联,加装开关控制火线,实现按需操作,有需要充电的时候通电,模块工作,无需要的时候关闭,减少电源损耗,另外也避免模块长时间工作,虽然模块不带负载的时候空载很低,但也不好
另外大家可能有疑问,为什么要用2个3R33S,一个3R33S带2个USB口不可以么?,可以肯定是可以,但是要考虑系统冗余,一个模块要是又接手机又接IPAD,电流大概在3A左右,长时间工作肯定不行,散热肯定跟不上,要是烧了芯片,那就成了12V直冲了,得不偿失啊,虽然这个概率极低,但是未雨绸缪不错吧,另外一个模块才8元钱,也不贵
另外一个小知识普及下,电源模块虽然能输出3A的电流,但是具体还是由负载决定的,手机等电器都有相应的控制电路,不必担心3A的电路会烧坏用电设备
因为在家一个人操作,做模块的过程图片比较少,大家原谅点哈
为了美观,基本上为找到合适的盒子装模块,大概找了一个多星期,家里、单位包括办公室,只要看见合适的盒子都捞回来了,最终在家里找到一个以前移动送的小剃须刀的盒子,大小正好
最后的成品,模块用热熔胶固定,待一段时间看,要是不行还得上螺丝

从左往右:{开关} { 3A模块,可接手机或IPAD} {E路航原装模块,接导航} { 3A模块,可接手机或IPAD}

几个模块都自带指示灯,免了另外焊灯的麻烦,

通电测试,手机,导航,IPAD完美支持,

储物盒的拆卸与模块的安装
储物盒很好拆,一共4个螺丝,T20螺丝刀搞定,不过得先卸掉档那的防尘罩和点烟器的板子
防尘罩,6个卡子,摸到了一推就下来了



点烟器的板子,有4个卡扣



现在可以拆,储物盒了,拆的时候没拍,这个用的是安装时候的图片

拆回家,打孔,包车用胶布,另外不管接什么电器,一定要加装保险
比划一下位置,准备打孔了

打好孔,螺丝固定


一定要记得,螺帽那点一点油漆,一来定位,二来起限位作用,油漆干了之后,没有大的外力,螺帽基本上不会脱落的
我的工具和家当,来个全家福



装车及其他小改
装车,不管任何时候,一定要确认好火线,模块取的点烟器的电,点烟器黄色为+,黄绿色为-

接上火线,用的是快接端子

把线都包好胶布,扎带固定,避免异响

成了

可以正常使用,电压也对,接负载也正常,这个因为一个人施工,没有照片了

其他小改
行车记录仪的取电及安装,和大家一样,取的雨刮器的电


音响,USB接口改手套箱,这个也有专门的帖子,就不多说了,为了提高稳定性,买的秋叶原的线,破费了啊
唯一需要注意的就是,收音机的排线要注意,不要弄坏了,坏了就有你哭的了






这就是我的一点小改,文笔不好,大家见谅啊!