扒一下大众APP上签订的霸王格式购车合同,帮你避免合同陷阱
订车两个月,提车还遥遥无期,忍无可忍之下发个帖,以自己的亲身遭遇给车友们提个醒,避免掉到大众的霸王合同陷阱。
首先,为了证明帖子的真实性,贴一下订车记录。

我们原来有辆奇瑞eQ,老婆上下班代步,开了7年多,感觉新能源车还不错,年中的时候电池开始报警,估计寿命差不多了,决定换辆新的,本来还想换个小蚂蚁的,无奈上海已经不让微车上牌了,只能选大点的。老婆唯一的要求是车子要尽量小,便于停车,选来选去只有比亚迪海豚和ID3还算合适。考虑到海豚卖的太火,估计提车排队要很久,而ID3月销量还不到3000辆,提车应该不用等太久,所以就果断订了ID3。
订车的时候销售也说他们提车很快的,正常2-6周,这个我们勉强接受,其它方面也没什么好谈的,付完定金,在4S店销售的引导下在APP上在线签了合同。
订车的时候销售也说他们提车很快的,正常2-6周,这个我们勉强接受,其它方面也没什么好谈的,付完定金,在4S店销售的引导下在APP上在线签了合同。

之后就开开心心地在家等新车了,按照2-6周算下来,憧憬着最迟6周以后,到9月10日中秋假期就可以开着新车去崇明玩玩了。事实证明我们太天真了。
到9月初,一个月过去了,APP上显示的状态还是最初的“8月2日已创建”状态,我们开始急了,打电话给4S店销售,给大众ID伙伴发信息,打400电话,最后销售被催的没办法了,为了安抚我们,把他们内部系统里的信息发给我们,证明车辆已经要开始生产了。同时大众ID伙伴又跟我们强调,车辆的交货时间是2-8周,现在还没到8周。
看信息,9月17日车辆到店,我们又相信了他们一次。中秋假期肯定赶不上了,只能改为期待国庆假期崇明游了。
到9月初,一个月过去了,APP上显示的状态还是最初的“8月2日已创建”状态,我们开始急了,打电话给4S店销售,给大众ID伙伴发信息,打400电话,最后销售被催的没办法了,为了安抚我们,把他们内部系统里的信息发给我们,证明车辆已经要开始生产了。同时大众ID伙伴又跟我们强调,车辆的交货时间是2-8周,现在还没到8周。
看信息,9月17日车辆到店,我们又相信了他们一次。中秋假期肯定赶不上了,只能改为期待国庆假期崇明游了。

到了9月17日,期盼已久的提车通知电话还是没来,销售还是各种敷衍,说8周时间还没到呢,而APP里交车信息还是没有任何更新。
终于到了9月27日,满8周了,APP里的信息更新为
终于到了9月27日,满8周了,APP里的信息更新为

由于实在受不了这种一次次的欺骗和遥遥无期的等待,我去嘉定名爵4S店看了MG木兰,试驾之下感觉也还不错,而且承诺合同里可以保证订车后2-4周内上好牌,于是就和大众4S店商量退订,得到的回复是,退订是不可能的。

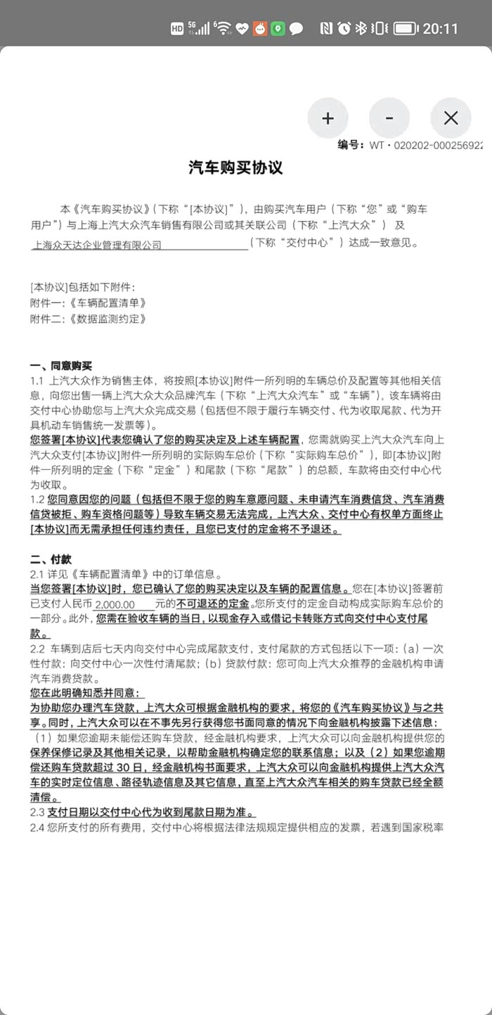
这时候已经无力吐槽了,愤怒之下想要为这一次次的欺骗讨个说法,这才打开APP里的合同仔细看一下条款,想要维权,然后我才只能给大众一个大写的“服”字,不愧为大公司,法务当然是很专业的,购车合同设计的滴水不漏,让你维权无门,进了套了只能认栽傻等,任人宰割,具体操作如下:
1. 销售诱导消费者只能在大众APP里下单,签订购车合同,说新能源车销售现在都是这样的,互联网时代,这是他们体系先进的体现。事实上他们真实的目的是,购车合同是系统里的格式合同,消费者一个字都不能改,大部分车主花了很多时间评估选择车型,到最后签合同的时候已经没心思仔细看合同条款了,在销售诱导之下,稀里糊涂就签了这个在线格式合同,这是悲剧的开始。
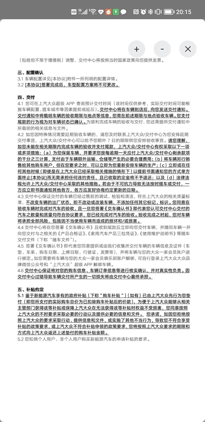
合同里对于车辆到店后车主逾期不提车有各种各样的违约处罚,包括每天千分之三的违约金及仓储费运输费等等。。。
1. 销售诱导消费者只能在大众APP里下单,签订购车合同,说新能源车销售现在都是这样的,互联网时代,这是他们体系先进的体现。事实上他们真实的目的是,购车合同是系统里的格式合同,消费者一个字都不能改,大部分车主花了很多时间评估选择车型,到最后签合同的时候已经没心思仔细看合同条款了,在销售诱导之下,稀里糊涂就签了这个在线格式合同,这是悲剧的开始。
合同里对于车辆到店后车主逾期不提车有各种各样的违约处罚,包括每天千分之三的违约金及仓储费运输费等等。。。

而对于关系到车主利益的交车时间,则没有任何承诺

他们只在APP的订车页面有一句2-8周的模糊表述
请注意这句话的后半句“少量车型生产周期较长”,具体是哪个车型,较长为多久都语焉不详,只要是交不出车,都可以定义你订的车是“少量车型”,需要“较长的生产周期”,这个较长周期可以理解为三个月,六个月,一年,三年,十年,都可以,总之从法律角度,他们对于延期交货不用承担任何责任。
请注意这句话的后半句“少量车型生产周期较长”,具体是哪个车型,较长为多久都语焉不详,只要是交不出车,都可以定义你订的车是“少量车型”,需要“较长的生产周期”,这个较长周期可以理解为三个月,六个月,一年,三年,十年,都可以,总之从法律角度,他们对于延期交货不用承担任何责任。

2.出于对大众的言而无信的愤怒,我们提出要退订,对不起,退订是不可能的
对于终止合同,人家大众是不可能有原因的,哪怕是让你等上10年,哪怕是永远交不出车,有原因的只能是你,所以定金是不可能退给你的。
对于终止合同,人家大众是不可能有原因的,哪怕是让你等上10年,哪怕是永远交不出车,有原因的只能是你,所以定金是不可能退给你的。

3.当初订大众ID3还有一个原因就是作为上海嘉定居民,在嘉定的4S店购买部分新能源车型,可以享受嘉定区政府给予的20000元的购车补贴,所以虽然这家大众4S店一分钱没优惠,我们还是在这里买了。现在我想改订MG的木兰,就必须先把大众的订单取消了,否则无法申请嘉定区20000元的区补。而大众的一句“退不了”,让我们无路可走,要么认栽22000元,要么只能在陷阱里继续无尽的等待。
之所以啰嗦了这么多,就是想以自己的亲身经历给各位准备购买ID的车主提个醒,签合同的时候尽量签线下纸质版合同,对于交车时间等涉及自身权益的条款要明确,以利于自身维权,不至于掉入陷阱任人宰割。如今的我们,就是待宰羔羊,合同条款自知拿他们没办法,只能在这里发发牢骚,最多只能去消保委投诉一下他们的霸王格式合同。
下面我再就我的了解,补充一下大众ID3为什么迟迟交不了车:
1.大众的APP系统就是一个笑话,车辆生产安排根本不是根据订车先后安排的,提车排队就是一个黑箱,外人根本无从得知,没有规则,所有解释权都在大众自己;
2.一直传闻大众芯片等零件不足,现有的芯片会优先用到利润率更高的车型上,所以你如果加价买高配车型,提车时间会短一点;比如ID3加个所谓的天幕,实际上ID3的天幕是不可开启的,就是一个鸡肋,夏天太阳晒的车里像蒸笼,最关键的是天幕车顶是有机玻璃材质,成本比没有天幕的铁皮顶更低,所以让你加天幕,不仅成本更低,还赚了你加天幕的加价,相当于额外赚了车主两道钱,所以这种车型优先生产,交期会短;
3.嘉定区为了促进本地消费,对于嘉定本地居民在嘉定本地4S店购买的嘉定生产的部分新能源车型给予20000元的购车补贴,这个政策是截止到2022年12月底。而上海大众本身ID销量太差,为了促销,结合嘉定区补政策又搞了个员工内购,而为了确保他们的员工在年底之前能提到车,拿到补贴,他们现在是优先生产员工内购的车型。
作为一个月销不到3000辆的车型,却让车主等上两个多月还提不到车,排产计划、生产进度、交车安排一团浆糊,合同陷阱让你进退两难,任其宰割,这次是真正见识到了德国人的“严谨”与傲慢。在如今新能源车市场竞争这么激烈、大众被打的节节败退的情况下,面对此情此景,只能对大众说一句自求多福吧。
之所以啰嗦了这么多,就是想以自己的亲身经历给各位准备购买ID的车主提个醒,签合同的时候尽量签线下纸质版合同,对于交车时间等涉及自身权益的条款要明确,以利于自身维权,不至于掉入陷阱任人宰割。如今的我们,就是待宰羔羊,合同条款自知拿他们没办法,只能在这里发发牢骚,最多只能去消保委投诉一下他们的霸王格式合同。
下面我再就我的了解,补充一下大众ID3为什么迟迟交不了车:
1.大众的APP系统就是一个笑话,车辆生产安排根本不是根据订车先后安排的,提车排队就是一个黑箱,外人根本无从得知,没有规则,所有解释权都在大众自己;
2.一直传闻大众芯片等零件不足,现有的芯片会优先用到利润率更高的车型上,所以你如果加价买高配车型,提车时间会短一点;比如ID3加个所谓的天幕,实际上ID3的天幕是不可开启的,就是一个鸡肋,夏天太阳晒的车里像蒸笼,最关键的是天幕车顶是有机玻璃材质,成本比没有天幕的铁皮顶更低,所以让你加天幕,不仅成本更低,还赚了你加天幕的加价,相当于额外赚了车主两道钱,所以这种车型优先生产,交期会短;
3.嘉定区为了促进本地消费,对于嘉定本地居民在嘉定本地4S店购买的嘉定生产的部分新能源车型给予20000元的购车补贴,这个政策是截止到2022年12月底。而上海大众本身ID销量太差,为了促销,结合嘉定区补政策又搞了个员工内购,而为了确保他们的员工在年底之前能提到车,拿到补贴,他们现在是优先生产员工内购的车型。
作为一个月销不到3000辆的车型,却让车主等上两个多月还提不到车,排产计划、生产进度、交车安排一团浆糊,合同陷阱让你进退两难,任其宰割,这次是真正见识到了德国人的“严谨”与傲慢。在如今新能源车市场竞争这么激烈、大众被打的节节败退的情况下,面对此情此景,只能对大众说一句自求多福吧。
最后再完整地贴一下大众法务的“得意之作”,在线格式霸王合同,供各位要订车的车友提前研究一下,争取避坑。




打开汽车之家 阅读体验更好
举报/纠错