自己动手换和悦RS(4G93D)正时皮带 --- 教程
楼主的车开的不多,目前5年7万公里。本来是打算在4S店换的,我当时的心里价是不超过1000就换,结果跑过去一问要1400多。好贵啊,后来计划某宝买配件到修理厂去更换,闲来无事,网上随便转转,看到有人过更换过程。再加上手头在论坛收集的4G93D维修手册。就决定自己偿试一下。
写在最前面,如果自己动手能力不强,工具不全,最好不要尝试。其实最后,我都情愿出1400让4S店换。说多都是泪啊!因为犯了两次低级错误,前前后后我拆装3次:
第一次换时,把皮带装反了,因为天黑了,又要用车,也就没再换回来,还开了一周;
第二次换时,拆时掉了根螺丝到正时皮带仓内(此皮带是第一次装反了的新皮带),结果年经大了,完全搞忘了, 用扳手用力旋曲轴旋不动。然后,然后,鬼使神差的去扭了下钥匙,结果新皮带报废。因为在路边,然后又把旧皮带装上开了一周。
第三次,又买了根新皮带。然后才算完工。
****拆装时,最好找个有大台钳的地方,防止像我这样折腾。没有大台钳,涨紧器是缩不回去的。切记。
过程很辛苦,第一次我从中午12点一直干到下午6点。第三次基本3个小时内搞定。该教程是我摸索出来的。如果你按我的步骤做,即节省时间,又不会犯错。
*******配件成本************
写在最前面,如果自己动手能力不强,工具不全,最好不要尝试。其实最后,我都情愿出1400让4S店换。说多都是泪啊!因为犯了两次低级错误,前前后后我拆装3次:
第一次换时,把皮带装反了,因为天黑了,又要用车,也就没再换回来,还开了一周;
第二次换时,拆时掉了根螺丝到正时皮带仓内(此皮带是第一次装反了的新皮带),结果年经大了,完全搞忘了, 用扳手用力旋曲轴旋不动。然后,然后,鬼使神差的去扭了下钥匙,结果新皮带报废。因为在路边,然后又把旧皮带装上开了一周。
第三次,又买了根新皮带。然后才算完工。
****拆装时,最好找个有大台钳的地方,防止像我这样折腾。没有大台钳,涨紧器是缩不回去的。切记。
过程很辛苦,第一次我从中午12点一直干到下午6点。第三次基本3个小时内搞定。该教程是我摸索出来的。如果你按我的步骤做,即节省时间,又不会犯错。
*******配件成本************

配件成本
*******保养手册上的规定************
我坚信4万公里更换是为了造福4S店的。从我拆除的正时皮带使用情况来看,完全可以使用到8万公里。
我坚信4万公里更换是为了造福4S店的。从我拆除的正时皮带使用情况来看,完全可以使用到8万公里。

保养手册
*******拆除步骤************
按顺序拆除,每完成一步,在核对处打勾。
按顺序拆除,每完成一步,在核对处打勾。

拆除步骤1

拆除步骤2
*******安装步骤************
按顺序安装,每完成一步,在核对处打勾。
按顺序安装,每完成一步,在核对处打勾。

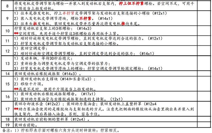
安装步骤1

安装步骤2
*******以下为更换过程中的图片************
由于一个人操作,中间过程图片不全。敬请谅解。图片是按照拆装步骤进行排列的。希望能有点参考意义。
由于一个人操作,中间过程图片不全。敬请谅解。图片是按照拆装步骤进行排列的。希望能有点参考意义。

除了图上的工具,最好找个有大台钳的地方作业。防止万一正时没对好,需要拆除涨紧器重装。涨紧器需要使用台钳才能压回去。



















*******安装过程图片***********
时间很紧,没时间拍照。
时间很紧,没时间拍照。








好像发动机后橡胶支架也不行了。


顺便检查下火花塞,燃烧还不错。
*******完***********
打开汽车之家 阅读体验更好
举报/纠错