几款美孚0W-20官方MSDS
MSDS (Material Safety Data Sheet)即化学品安全数据说明书,是化学品生产商和进口商用来阐明化学品的理化特性(如PH值,闪点,易燃度,反应活性等)以及对使用者的健康(如致癌,致畸等)可能产生的危害的一份文件。
MSDS中标明的成分虽然不是完整的,但已标明的成分是真实有效的。
MSDS中标明的成分虽然不是完整的,但已标明的成分是真实有效的。

国行超金,第一行PAO含量20-30%,第四行GTL基础油50-60%,最后一行第三类基础油1-5%,基础油非常好

经典表现,第三行GTL基础油50-60%,也很不错

银美孚,跟经典表现一样GTL50-60%,其他组分也一样

速霸3000,第三行第三类基础油70-80%,纯三类基础油

速霸MT100,第五行第三类基础油60-70%

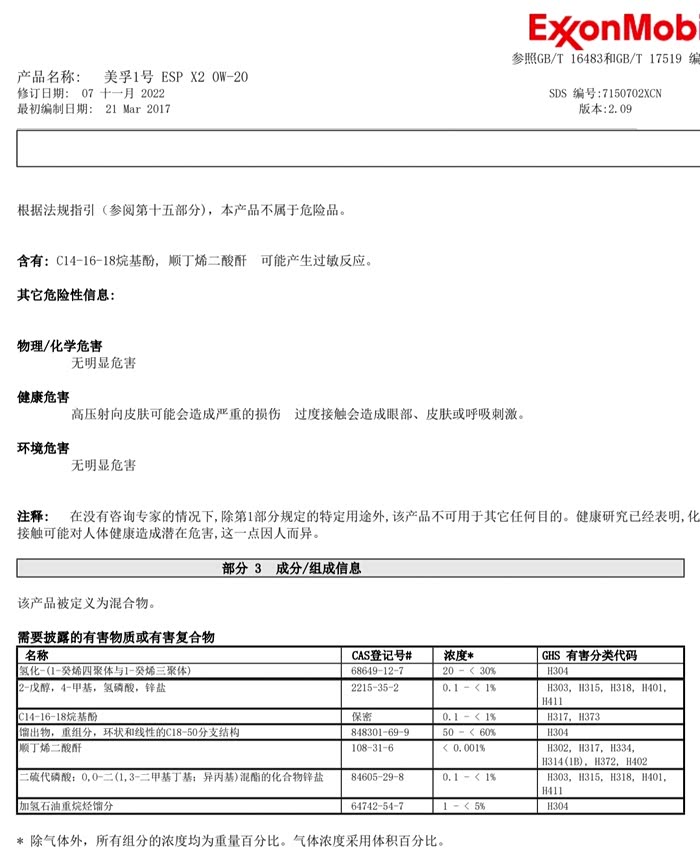
ESP X2美版,跟超金一样,20-30%PAO,50-60%GTL,1-5%的第三类基础油,其他组分一模一样,基础油非常好

美版EP,第一行PAO 20-30%,第六行第三类基础油50-60%,最后一行脱蜡矿物油1-5%

这个国内没有引进,EP高里程版,适合12W公里以上的车辆,第三行GTL基础油40-50%,最后一行脱蜡矿物油1-5%

传说中的AP,第一行60-70%的PAO,跟最早的EP一样

美版银美孚,第三行GTL基础油50-60%,最后一行脱蜡矿物油1-5%,跟国行银美孚、经典表现差不多

这款也没有引进,可能已经停产,MSDS还是18年的,涡轮增压专用,50-60%的PAO,20-30%的三类,也非常不错
完。
打开汽车之家 阅读体验更好
举报/纠错