12年标致508 2.3旗舰主驾驶座腰部调节电机修复及天窗问题解决!
今年小狮子给老婆用,我自己很少开,临近年底,拿来开了几天发现了两个问题,于是爱折腾的毛病又犯了,就有了这2020年的第一帖。
首先是主驾驶座的腰部调节坏了,感觉电机无力的样子,刚开始按了动一下,然后就没反应了。话不多说,开始拆、拆、拆------
首先是主驾驶座的腰部调节坏了,感觉电机无力的样子,刚开始按了动一下,然后就没反应了。话不多说,开始拆、拆、拆------

腰部调节总成藏在座椅靠背里,先从座椅后面的背板拆起,背板一共有6个卡扣,首先是最上面那两个白色的卡扣,用手***一条缝,找个尖嘴钳或什么工具伸进去撬一下,用巧劲,然后是中间两侧的卡扣,背板左右挪一下就能出来,最后背板向上提就可以拆下来。上面的两个卡扣容易坏,最好备几个更换。因为找不到帖子不熟悉结构,中间的卡扣我拆断了一个,用502粘上勉强能用。

这个就是腰部调节总成,用红圈处的3个铆钉固定在座椅上,只能用錾子或一字螺丝刀破坏掉,也可以用钻头钻掉,要小心别让敲下来的铆钉碎片掉到座椅里,以免留下安全隐患。

铆钉取下后,慢慢把总成拿出来,接着把红圈处的2颗T10螺丝拧下,就可以把调节电机取下来。按了下腰部调节按钮,发现刚开始能转一下,多按几下就越转越慢,最后就基本不动了,估计是电机坏了。

把电机拆下来,图上红圈内左右各一个卡扣,压下去,插头就能拔下来。

经过向天津老包请教后,用排除法,把副驾驶座的总成也拆下,然后把主驾的电机装到副驾上,结果还是一样的情况,至此可以确定是主驾调节电机坏了。主驾和副驾的电机似乎不一样,盖子颜色和编号都不同,估计是主驾有记忆功能,而副驾没有吧!
确定电机坏了,就开始找配件,可是找了一圈,竟然无法在万能的某宝上买到,座椅前后电机到是很多。拆车件也找了一圈,找到了一个外观一样的,可电机上的编号又不一样,开价450元,本想还一下价,先买回来试一下,结果老板非常牛X,连回都不回。又问了一圈,其他家都只卖座椅总成。没办法,只能先看看是否能自己修复,再慢慢等拆车件的消息了。
估计大家都玩过类似的小电机,记得好像是有分有刷和无刷,于是想到如果是有刷的,估计和手电钻用久了没力气一个道理,可能碳刷磨完了,于是决定拆开看看。继续折腾!
估计大家都玩过类似的小电机,记得好像是有分有刷和无刷,于是想到如果是有刷的,估计和手电钻用久了没力气一个道理,可能碳刷磨完了,于是决定拆开看看。继续折腾!

先把蓝色后盖的两个小螺丝拧下,然后用一字螺丝刀把盖子外圈的3个卡扣撬开,取下后盖研究了一下,发现没想象的那么简单。正常拆这种小电机可以把图中紫色圈内的铁扣子撬开,一共是4个,但因为电机后面的电路板挡着,无从下手,只能先拆下电路板。不过电路板又被电机轴末端的一个类似磁环的东西挡住了,就是图中红圈内的东西,磁环是粘死在轴上的,硬拆估计要损坏。磁环应该是用于座椅记忆功能的,因为旁边蓝色圈内的东西很像霍尔元件,霍尔元件配合磁铁可以定位。

没办法,只能把后盖连电路板一起拆下了,于是用小钻头磨了个錾子,然后把外壳上4个压住后盖的铁扣切断掉,后续再想办法固定了。

铁扣切断后,握住马达外壳,轻轻敲几下电机轴头就能拆开,这结构和手电钻一模一样,碳刷的,而且碳刷还很长,一下就看到了希望。这个和手电钻用久了没力气故障一样,只要把转子上和碳刷接触的那圈铜清理干净,改善接触不良的问题,基本能解决。

铜的表面用久了会有一层氧化层,而且碳刷上磨下的碳粉也会粘在铜表面,可以用细砂纸轻轻磨一下,改善接触问题,我用的1000#砂纸,不要用太粗的砂纸。因为作业空间小,只能把细砂纸缠在螺丝刀上,伸进去慢慢的把铜表面的碳粉和氧化层磨掉。手一边要压住转子,防止转子被磁铁吸回去,一边还要转动转子配合砂纸,这个过程真挺折磨人的,不过慢慢来也就两三分钟的事。

清理完铜表面,再用小一字螺丝刀轻轻把铜表面的沟清理下,里面一般会填满碳刷磨下来的粉末,清理下防止短路,要轻轻刮。

完事了吹一吹,把清理下来的东西吹出来,别留在马达里,还有别把口水吹进去
。最后把后盖装回去,转一转,看是否平顺。
。最后把后盖装回去,转一转,看是否平顺。 装好后,接上插头,先不装到总成里,空转试一下,来来回回的按腰部调节按钮,马达一直转个不停,好了
。接着又把马达装到总成里,试了几下,后盖弹出来了
,因为压住后盖的铁扣被我切断了,一受力就不行了,不过看样子马达是能用了,够力气带动总成。
。接着又把马达装到总成里,试了几下,后盖弹出来了
,因为压住后盖的铁扣被我切断了,一受力就不行了,不过看样子马达是能用了,够力气带动总成。
现在就要想办法固定后盖了,因为原来的铁扣切断了,所以只能用美工刀把后盖上固定铁扣的缺口两边切宽点,然后把外壳缺口的两个角压进后盖缺口里。

外壳是铁皮的,可以用机器压,没有机器也可以用螺丝刀之类的工具慢慢敲进去,要小心,别把后盖压坏了,后盖是塑料的,能压住就可以了。

装上蓝色盖子,完美!!!


把电机按原位装回去,固定2颗T10螺丝。接着拆开总成检查下内部是否有其他问题,图上红圈内的4颗T10螺丝拧下就可以取下盖子,里面是蜗轮蜗杆结构。

用小螺丝到从红圈处的小孔挑一下,就能取下塑料涡轮,检查了一下,所有部件都没问题,然后把壳体内的黄油刮出来,涂到齿轮、齿条、蜗轮、蜗杆、轴、孔这些需要润滑的地方,如果手边有黄油就用新的,然后按原位装回去。

接下来用铆钉枪把总成固定住。腰部调节是通过电机带动蜗轮蜗杆,再带动齿轮齿条来拉动2根钢丝实现的。

装完测试一下,先来回按腰部调节按钮,反复测试了三五下,没问题,就是声音有一点点偏大。接下来开动按摩功能,连续运行了3分钟左右,电机只有微微发热,运行到后面,电机声音越来越正常,开始声音大应该是没磨合好。哈哈,大功告成!
总结:其实如果有单独电机卖的话,这个问题还是很好解决的,因为修复实在是很麻烦,而且不能保证后续使用寿命。看电机设计的样子就没打算让人维修的,既然不让人修,就应该有配件可以更换,毕竟对于汽修店,换个电机简直是小儿科。不过现在的时代,大家似乎都习惯了东西坏就换换换,所以厂家及配件商甚至维修店都只会换东西,这本没有什么错,毕竟修复确实不是最理想的途径,但凡是都往大的换就让人无法接受了,一个小电机坏了,就得换总成,甚至换座椅,想想都有点扯。这只是点个人见解,可能不完全对,不过人就是这样,懂的东西就没法装不懂,如果碰到我自己都解决不了的问题,估计也只有换大件的路了。这次反正就这么地了,腰部调节本来使用频率就不高,只要按摩不是频繁使用估计问题也不大,先用着再说!
另一个问题是天窗关不紧,老是留一条缝,都不知道什么时候开始的,还是之前去洗车时洗车店老板发现的。一直没时间修,不过奇怪,几个月过去了,大雨也下过不少,却没有漏水,看来天窗排水还是跟给力的。

天窗关闭时就这个样子,后部没抬起来,留着一条缝,还好没漏水,不然就大条了
!
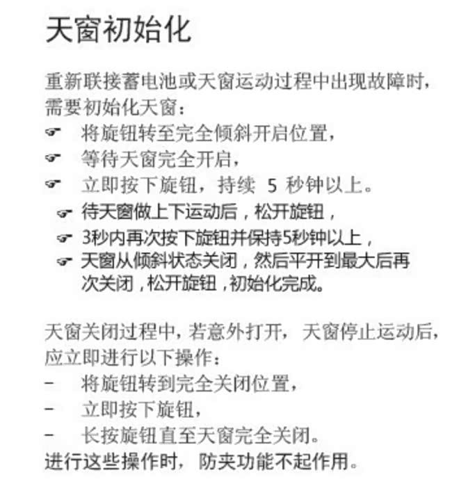
!天窗问题在论坛里搜索后找到的解决的办法,只要把天窗初始化下就能完美解决了。链接在这里,https://club.autohome.com.cn/bbs/thread/8562b6a3efe0e66e/64432691-1.html,感谢车友pumaxman的分享。具体步骤帖子里写的很详细了,有几点我再赘述下。

天窗旋钮的外圈是可以按下去的,不要以为是按旋钮的中间,
我开始一直按中间位置。
我开始一直按中间位置。
具体步骤如上图,有几点要注意的是,等天窗倾斜完全开启,按住旋钮5秒以上后,天窗会上下稍微动作两下,不是完全开启完全关闭的,等停止不动了,这时就要松开旋钮,然后要在3秒内再次按下旋钮,基本就是松开旋钮,停顿1秒后马上再按下旋钮,然后就要一直按住,不要松开,此时天窗会从倾斜状态关闭,接着平开到最大,然后再次关闭,这整个过程中旋钮都要一直按住不要松开。等天窗完全关闭了才能松开旋钮,手会有点酸,坚持住。
我刚开始就是在最后一步犯错误,我只按住旋钮到天窗从倾斜关闭时就松了,天窗关闭时能关紧了,但出了新问题,平开后要关闭时关不了,天窗老是关到最后一档的位置时就会后退,始终关不了。然后我又按上图的下半部分步骤,在关闭位置按住旋钮,此时天窗会完全平开然后再关闭,但下次打开,还是关不住,后来重新认真按步骤初始化后总算解决了问题。
我刚开始就是在最后一步犯错误,我只按住旋钮到天窗从倾斜关闭时就松了,天窗关闭时能关紧了,但出了新问题,平开后要关闭时关不了,天窗老是关到最后一档的位置时就会后退,始终关不了。然后我又按上图的下半部分步骤,在关闭位置按住旋钮,此时天窗会完全平开然后再关闭,但下次打开,还是关不住,后来重新认真按步骤初始化后总算解决了问题。
好了,折腾了一下午,修完车又发帖,回家吃饭!对了,向版主申精!!!!!!!!!





打开汽车之家 阅读体验更好
举报/纠错