Model Y论坛
打开App查看
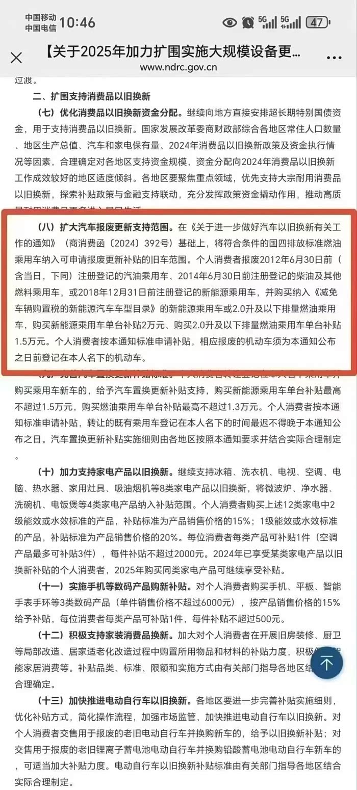
2025年的报废补贴又来咯~
还扩大了汽车报废补贴更新范围~
打开汽车之家 阅读体验更好
举报/纠错
2026/1/7 05:17:40