2012经典福克斯后备箱小灯完美DIY!
提车已有三个月了,买来后发现后备箱没有灯,晚上拿东西时很不方便,一直有想法在里面弄个灯。
一、确定改装方案
在装之前想了三个方案:
第一种方案:看原车是否预留接头,如果有就利用原车接头买个LED灯,就可以实现了。
第二种方案:利用尾灯组件中的小灯(示宽灯)电源,但是这种方式需要打开小灯开关才有电。
第三种方案:利用尾门锁块中的原车尾箱灯控制开关,外加电池和LED灯实现。
下面开始对车和电路进行分析
拿着福克斯的电路图看了半天,发现后备箱灯是从尾箱左边的C58接头取电的,如下图所示

打开汽车尾箱,找到电路图中所示接口C58,如下图所示

原来以为长安会在这个接头上预留线,可是仔细观察后才发现从中控过来只有5根线,通过查阅电路图,找到这5根线的功能:
黑色:接地
白/绿:锁块开锁马达电源控制线
橙/黑:牌照灯
黑/红:尾门开关状态检测
黑/黄:尾箱门开锁按钮线
而接口另外一端是来自尾箱门,部共有6根线,这6根线的功能分别是:
黑色:接地
白/绿:锁块开锁马达电源控制线
橙/黑:牌照灯
黑/红:尾门开关状态检测
黑/黄:尾箱门开锁按钮线
黑/兰:后备箱灯控制线(当尾门合上后灯就会关闭,打开就会亮,这个功能不明白可以下图锁块原理图),这根线是没有与中控相连的。

上面的黑/兰线就是图中的锁块第4脚对应的线。
通过分析发现,厂家将后备箱电源线没有接到接头C58上,所以想从接口处直接引电的想法是实现不了。
因些改用另外一个方案。(原来准备用尾灯组中的示宽灯电源,再通过锁块第4脚来控制灯的亮灭,可是这个就会要求将小灯控制开关打开,并且晚上锁车后小灯控制开关一般是关闭的,所以开尾箱后并不会亮,本人不想用这种方案,因此PASS)。
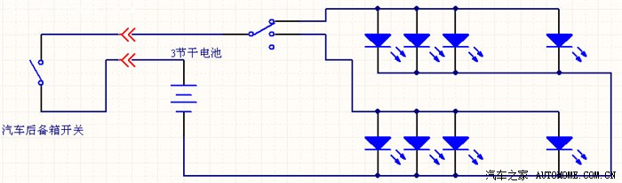
最后,决定采用第三种方案,利用电池和LED实现,这样有一个好处就是小灯只要打开尾箱门就会亮。电路原理图如下图所示:

下面就开始准备所需的设备,从旧玩具上拆了一个电池盒,如下图所示:
从应急灯上拆了一个LED灯和控制开关(可以实现亮一半LED灯和全亮及关闭控制)如下图所示:

LED灯,共有15个
控制开关,可以实现亮一半LED、全亮、关闭三个档位控制
准备好如上这些后就开始焊接线路,焊接完成后的实物如下图所示:


电池盒左边的线是用来连接锁块的控制开关的,即上面所提到的黑/兰色线。
下面开始安装至车上,首先,拆下尾箱的装饰板,露出福克斯原理图中的C58接头如下图所示:

先将尾箱门线束从接头下拔下来,注意拔下来时要将下面的卡子摁住,否则是拔不下来的。将线束中的黑线和黑/兰线用小刀将绝缘层割掉,露出铜丝(注意是6根线一端的接口,不是5根线的那一头)。
(这一步很重要,接上这根控制线,开门后就能自动点亮,关门就能熄灭。)
在割线时要小心,不要将线割断了,特别是黑线。
下面开始接线,将上面的图中电池盒中留出来的红色和黑色线与刚才C58接头的线相接。
红色线与黑/兰色线相接,黑色与黑色相接(其实在我这个电路中,接反了也没关系,因为在这里没有用到原车的12V电源,这两根线只是一个开关的两根线而已,开关的线是可以随便接的)
接好后用绝缘胶带包扎好。

接好后将,C58接口复原,如下图所示:

下面的灰色线,就是刚才接好的控制线。
接下来就是将电池盒固定,注意要用扎带绑牢,防止行驶过程中掉下来

固定电池盒后,接下就是将LED灯固定,如下图所示:

固定LED灯后就开始穿线了,穿线首先将线从尾箱左边的铁板留下的孔中穿,穿起来还不是很费事。

从如图所示位置穿入

将线穿至控制开关处

将线连接好,将装饰板复原,大功告成。拍一张完成后的图。


现在天还比较亮,不能看出效果,要等晚上才会有效果。晚上的效果图稍后再补上吧。
好累啊,终于把这个安装过程弄完了。希望对各位有需要改装的有帮助。
如果有需要直接利用汽车尾灯组的小灯改装的,这种方案不需要另外接电池,只需要买个12V的LED灯加两根线就可以完成了,但是灯亮的前提是小灯控制开关不能关,不明白的可以直接问我,
QQ:184595851
补上晚上效果图:
个人感觉晚上效果变好了,够用了,晚上在后备箱拿东西再也不用摸了



最后秀一下我自己安装的倒声波语音倒车雷达

倒车雷达主机,装在尾箱的左边

四探头超声波雷达,厂家自带有开孔钻头,我自己用电钻开的孔
来张近距离特写
