理想L7论坛
打开App查看
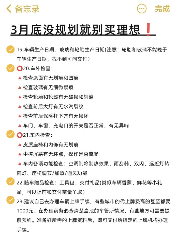
3月底买理想正确姿势
打开汽车之家 阅读体验更好
举报/纠错
2026/1/7 05:52:11