据说上汽A5L低配落地26万左右。
首先我要声明,落地价格26万不是我自己猜的,是我们这边的上汽奥迪销售“估计”的,他说官方还没公开售价,但是凭着多年的工作经验预估了这个价格:裸车价大概23万、落地大概26万。
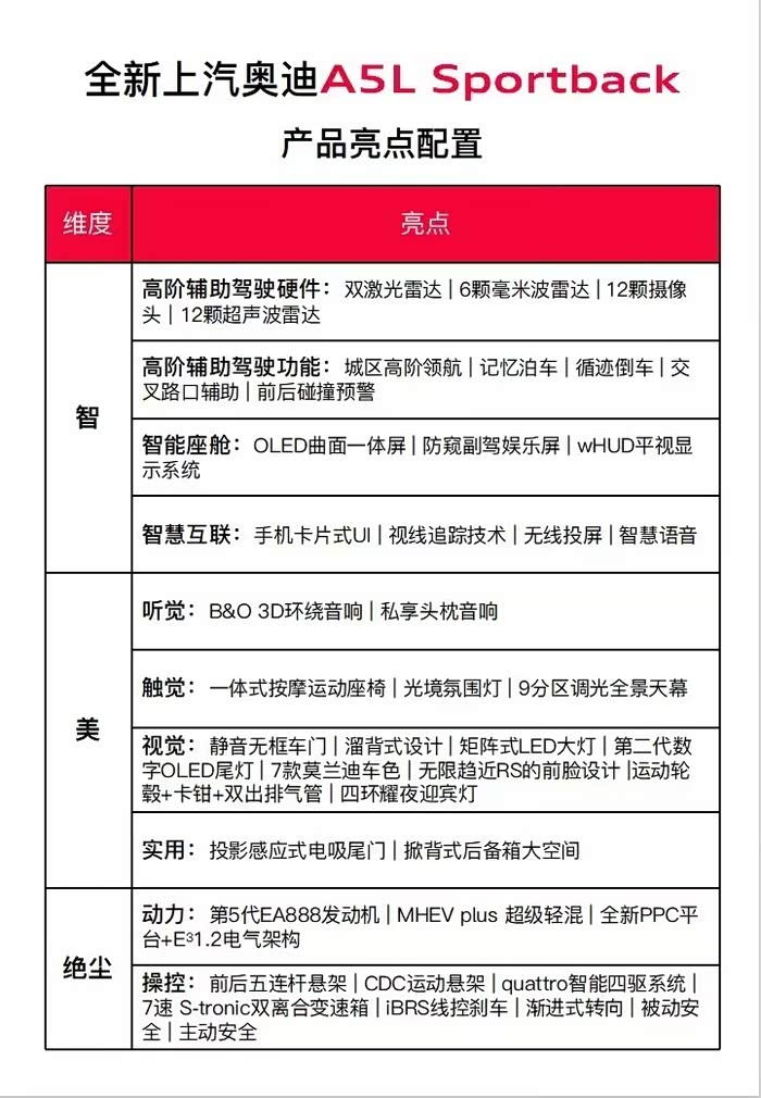
万万没想到官方配置图出来了,官方价格还是没有出来,我就看上汽打算收着掖着到什么时候。就好像他家里有个长大了的漂亮姑娘,想要嫁出去又不明着说彩礼多少钱,搞得外边一群想娶媳妇的大老爷们是又爱又恨的。
之前只是了解了上汽奥迪A5L的外观和内饰,并没有进一步去了解它的其他信息。今天看了官方配置图,感觉配置还是挺好的(就是不知道是不是高配才有那么丰富)。
其中最让我觉得眼前一亮的莫过于CDC运动悬架了,希望不要到顶配才有吧。也不求入门即有,中配就带这个配置的话我觉得那诚意也算是满到家了。
至于“华为高阶辅助驾驶系统”,2颗激光雷达、6颗毫米波雷达、12颗超声波雷达,加起来20颗雷达了。另外还有12颗摄像头,配置确实拉满了,数量比很多电动车主力车型都要多,这估计确实要顶配才有了。毕竟配置摆在这儿,价格贵点也属实合理。毕竟也算是划时代的产品了,?第一款搭载辅助驾驶系统的燃油车,而且还是华为高阶。
剩下的那些什么BO音箱、头枕音箱、无线投屏、视线追踪技术,于我而言属于是锦上添花的东西,并没有让我的内心激起太多涟漪,如果是标配,我会觉得非常高兴,但如果要加钱选配,我会直接划走。
而那块所谓的“副驾防窥娱乐屏”,总感觉有一股违和感,我觉得算是内饰设计上最大的败笔了,我甚至愿意加钱选装“拆除服务”——如果上汽提供这项服务的话。
当然了以上只是我个人的简单解读,官方配置表里各项配置写的很清楚,感兴趣的可以再深入看看。
这周六实车到店,刚毕业的老妹已经迫不及待想要看看这台车实物到底长啥样了。
希望到时候看到真车的时候,不会令人失望吧!
万万没想到官方配置图出来了,官方价格还是没有出来,我就看上汽打算收着掖着到什么时候。就好像他家里有个长大了的漂亮姑娘,想要嫁出去又不明着说彩礼多少钱,搞得外边一群想娶媳妇的大老爷们是又爱又恨的。
之前只是了解了上汽奥迪A5L的外观和内饰,并没有进一步去了解它的其他信息。今天看了官方配置图,感觉配置还是挺好的(就是不知道是不是高配才有那么丰富)。
其中最让我觉得眼前一亮的莫过于CDC运动悬架了,希望不要到顶配才有吧。也不求入门即有,中配就带这个配置的话我觉得那诚意也算是满到家了。
至于“华为高阶辅助驾驶系统”,2颗激光雷达、6颗毫米波雷达、12颗超声波雷达,加起来20颗雷达了。另外还有12颗摄像头,配置确实拉满了,数量比很多电动车主力车型都要多,这估计确实要顶配才有了。毕竟配置摆在这儿,价格贵点也属实合理。毕竟也算是划时代的产品了,?第一款搭载辅助驾驶系统的燃油车,而且还是华为高阶。
剩下的那些什么BO音箱、头枕音箱、无线投屏、视线追踪技术,于我而言属于是锦上添花的东西,并没有让我的内心激起太多涟漪,如果是标配,我会觉得非常高兴,但如果要加钱选配,我会直接划走。
而那块所谓的“副驾防窥娱乐屏”,总感觉有一股违和感,我觉得算是内饰设计上最大的败笔了,我甚至愿意加钱选装“拆除服务”——如果上汽提供这项服务的话。
当然了以上只是我个人的简单解读,官方配置表里各项配置写的很清楚,感兴趣的可以再深入看看。
这周六实车到店,刚毕业的老妹已经迫不及待想要看看这台车实物到底长啥样了。
希望到时候看到真车的时候,不会令人失望吧!







题外话:A7L和A5L你会选哪个?
打开汽车之家 阅读体验更好
举报/纠错