哈,终于把感应自动大灯功能实现了
- mffhxa
- 0浏览 · 2019-08-01 17:29
V97没有自动大灯啊,进出隧道不爽啊,中规93有,可以移植,但价格高,安装也麻烦。其实自动大灯控制并不复杂,放假在家自己搞个电路做一个吧。实现的功能:
1.晚上,如按动中控遥控开锁按键可开启大灯控制系统,即时 展开后视镜、开启大灯,经过约10秒延时后自动关闭大灯(寻车迎宾功能)。
2.晚上,在车子启动后才自动开启大灯,以保证车子的顺利启动和保护电池。
3.晚上,当车子熄火时,关闭大灯。
4.晚上,锁车离开按下锁车按键时,折叠后视镜,自动开启大灯(送您回家功能)。经过约10秒延时后自动关闭大灯,关闭系统,不消耗电源。
5.白天,遥控开锁,即时 展开后视镜,启动车子、车子熄火时均不开灯。只有车子进入黑暗的车库或隧道,则可自动开启大灯,直到车子出了车库或隧道,自动关闭大灯。
6.白天,锁车离开按下锁车按键时,折叠后视镜,关闭系统,不消耗电源。
1.晚上,如按动中控遥控开锁按键可开启大灯控制系统,即时 展开后视镜、开启大灯,经过约10秒延时后自动关闭大灯(寻车迎宾功能)。
2.晚上,在车子启动后才自动开启大灯,以保证车子的顺利启动和保护电池。
3.晚上,当车子熄火时,关闭大灯。
4.晚上,锁车离开按下锁车按键时,折叠后视镜,自动开启大灯(送您回家功能)。经过约10秒延时后自动关闭大灯,关闭系统,不消耗电源。
5.白天,遥控开锁,即时 展开后视镜,启动车子、车子熄火时均不开灯。只有车子进入黑暗的车库或隧道,则可自动开启大灯,直到车子出了车库或隧道,自动关闭大灯。
6.白天,锁车离开按下锁车按键时,折叠后视镜,关闭系统,不消耗电源。

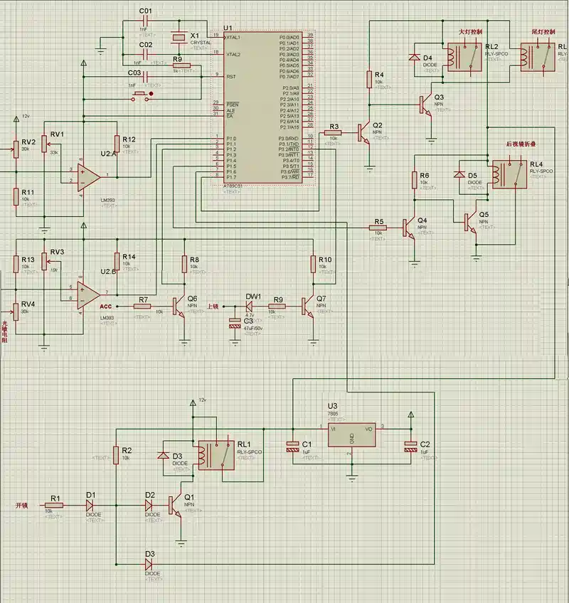
用51单片机,无AD,所以393检测光强变化和发动机工作状态提供单片机。


找一块最小系统和洞洞板,飞线。。。。。

背面有点丑,。。。。

找一个ADSL猫的盒子,有点大。。。。。


调试好程序就是装车了。


大灯控制线,接发动机仓保险丝盒○25○26,尾灯控制线,接发动机仓保险丝盒○23○24,+12V常电,通过另加保险丝后接险丝盒常电柱。

ACC,接车D403 5脚。

中控门锁开锁触发接至D405 17脚;
中控门锁开锁触发接至D405 19脚;
中控门锁开锁触发接至D405 19脚;

线接得有点乱。。。。。

光敏电阻安装在前挡左下角.
全部连接完成进行测试。。。。。。。。成功。
小改装完全为了自己的小爱好,不喜绕道。。。。。哈哈。
小改装完全为了自己的小爱好,不喜绕道。。。。。哈哈。

挡住光敏电族,锁车按键未按下,后视镜展开位置。

锁车键按下后,后视镜自动折叠,大灯点亮10s,最后关闭系统。
点击展开剩余75%
加载中