驾驶航海家中遇到的疑问总结贴(不断更新ing)
- 让风带你飞
- 0浏览 · 2025-01-28 13:04· 发布于北京
疑问汇总与解答
楼主对车非常喜爱,也喜欢研究车,包括发动机、变速箱以及底盘等等,但我并非汽车专业人士,仅凭个人爱好以及一片热心,决定汇总一下我自己遇到的和听到的,还有车友们提出的疑问及自己总结出来的答案,我不会用汽车专业词汇,只能使用大白话和自己的理解,还请车友们不要介意。(除价格问题)
此贴主要在给正在选车,以及已经购买航海家的车友们总结常见的车主真实遇到的困惑。所有困惑我也会咨询请教专业人士或论坛里大咖并且结合自身经历详细给大家解答,给出的答案争取秉持客观,科学以及详细的解答,但个人专业知识实在有限,如果有哪点说的不对,也欢迎大家及时纠正,还请谅解。如果有帖子没有说到的地方,也请大家多多提示,我会持续更新。
文章我每个问题都会单加入一个段落标题,大家可以先看目录,之后选择自己感兴趣的问题
此贴主要在给正在选车,以及已经购买航海家的车友们总结常见的车主真实遇到的困惑。所有困惑我也会咨询请教专业人士或论坛里大咖并且结合自身经历详细给大家解答,给出的答案争取秉持客观,科学以及详细的解答,但个人专业知识实在有限,如果有哪点说的不对,也欢迎大家及时纠正,还请谅解。如果有帖子没有说到的地方,也请大家多多提示,我会持续更新。
文章我每个问题都会单加入一个段落标题,大家可以先看目录,之后选择自己感兴趣的问题
一、红绿灯时以及长时间低速电动驱动行驶发动机突然启动
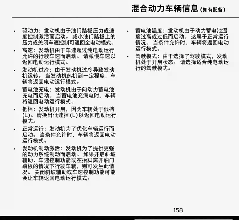
之前自己研究加在论坛里和车友讨论,想出了几种可能性,前两日又仔细翻阅了一下车辆手册,发现上面有详细的发动机启动情况说明。明明车辆使用说明上写了明确原因,自己却还大费周折去研究,耗时耗力得到的结果还不全面,哎,没文化真可怕。
下面就直接把手册相关内容截图发在下面,大家可自行观看。
下面就直接把手册相关内容截图发在下面,大家可自行观看。

二、停车时间长电瓶亏电导致车不能启动
这个问题也是我看到比较多的,但自己到目前还没有遇到,停车一个星期不动车也有几次,但没遇到过亏电问题,所以只能根据以下几点帮朋友们分析一下:
1、我看到一个事件,在同一4s店提的同一批次的车,均出现了该问题,就是车辆长时间放置之后电池会亏电导致不能打火。当时那个批次的车均被召回,查找到是一个保险丝的问题,召回解决问题后,问题解决;
2、比较热点的问题都在指向新风系统,说因停车后新风系统频繁启动,导致亏电。所以很多人提出新风系统能不能关闭等等问题,针对这个问题,我在提车之后仔细问过林肯技术人员,4s给的答复是新风系统是为新车有味道才有的独特功能,并不能关闭。但是它也不会频繁启动,在锁车后,每两小时启动一次,为车里换气,启动两次之后直到下次解锁车辆前不会再次启动。除非用钥匙手动解锁汽车,还会再启动一次。新风系统功能自提车之日起仅有半年,过了半年时间,将强制关闭。以后就没有了,再也没有了。
3、再次感谢处女座理科生提供的专业解答,引用他的话,放到贴子里。
关于蓄电池亏电的问题是2024款,最起码是上半年之前生产的车,在锁车后部分模块不进入休眠状态造成的,这个官方是有通告的,说是去年Q3和Q4通过OTA改进。11月和12月一些车型收到了网关、驾驶员状态检测等模块的OTA更新包,估计就是处理这个问题的。
现在很多车辆的管理模块是直接接蓄电池而不能断电的,太长时间不用,蓄电池必然亏电。我个人的经验是一周不用车,车辆更多的模块会进入深度睡眠,比如说:长时间不用车之后,第一次靠近车辆,无迎宾功能。停驶一周不至于让车辆电气系统全部dead。
所以,因为平时汽车有接近汽车自动解锁打开迎宾灯等等功能,所以要注意避免频繁反复离开车辆接近车辆(大部分是无意的)。注意更新一下OTA,应该不会出现电瓶无故亏电的情况。(如果以上方法都试过还解决不了请联系4s,请专业人士检查维修)
1、我看到一个事件,在同一4s店提的同一批次的车,均出现了该问题,就是车辆长时间放置之后电池会亏电导致不能打火。当时那个批次的车均被召回,查找到是一个保险丝的问题,召回解决问题后,问题解决;
2、比较热点的问题都在指向新风系统,说因停车后新风系统频繁启动,导致亏电。所以很多人提出新风系统能不能关闭等等问题,针对这个问题,我在提车之后仔细问过林肯技术人员,4s给的答复是新风系统是为新车有味道才有的独特功能,并不能关闭。但是它也不会频繁启动,在锁车后,每两小时启动一次,为车里换气,启动两次之后直到下次解锁车辆前不会再次启动。除非用钥匙手动解锁汽车,还会再启动一次。新风系统功能自提车之日起仅有半年,过了半年时间,将强制关闭。以后就没有了,再也没有了。
3、再次感谢处女座理科生提供的专业解答,引用他的话,放到贴子里。
关于蓄电池亏电的问题是2024款,最起码是上半年之前生产的车,在锁车后部分模块不进入休眠状态造成的,这个官方是有通告的,说是去年Q3和Q4通过OTA改进。11月和12月一些车型收到了网关、驾驶员状态检测等模块的OTA更新包,估计就是处理这个问题的。
现在很多车辆的管理模块是直接接蓄电池而不能断电的,太长时间不用,蓄电池必然亏电。我个人的经验是一周不用车,车辆更多的模块会进入深度睡眠,比如说:长时间不用车之后,第一次靠近车辆,无迎宾功能。停驶一周不至于让车辆电气系统全部dead。
所以,因为平时汽车有接近汽车自动解锁打开迎宾灯等等功能,所以要注意避免频繁反复离开车辆接近车辆(大部分是无意的)。注意更新一下OTA,应该不会出现电瓶无故亏电的情况。(如果以上方法都试过还解决不了请联系4s,请专业人士检查维修)
三、电动里程一直为零,油耗突然升高
通过对这个车的了解越来越多,发现这个问题也是很多车主关注的问题,也有很多车主有这个困惑,关于这个问题,我在汽车之家中看到两位大哥的帖子,说的非常专业。之后我根据他们的帖子也自行查询了一些资料,也觉得和他们两位说的大哥说的吻合,首先先感谢两位大哥专业的帖子
第一个是处女座理科生的https://club.autohome.com.cn/bbs/thread/aff5a66c07be1f89/110472268-1.html#pvareaid=104340
第二个是大马力更好混的https://club.autohome.com.cn/bbs/thread/9f5304bb8f4a2202/110540450-1.html#pvareaid=103364
第一位大哥是咱们航海家的车主,写的有关于颗粒捕捉器是否堵塞与自动进行再生的事情;第二位车主是锐界L,与航海家有着相同混动系统的车系写的帖子,帖子主意是写排气温度与颗粒捕捉器的关系。
首先,我想强调的是这个问题不仅仅是油电混合的车会出现,现在有颗粒捕捉器的车有很多,如果是纯燃油的车发生颗粒捕捉器堵塞(也可能是不完全堵塞)也会出现日常开车中同样路况车速的情况下发动机转速变高,油耗量增大的情况,而反应到油电混合系统的车上,就是电机不工作,完全由发动机驱动,油耗增高的情况。
上面两个大佬帖子虽然是从两个方向说明和解决的这个问题,但是殊途同归,无论是颗粒捕捉器的再生也好还是要提高排气温度也好,总之,都是因为颗粒捕捉器里的物质达到一定程度后,因为系统需要再生,或者是需要维持排气温度,都需要高转速,深踩油门一段时间,来完成“再生”或者让堵塞颗粒捕捉器的物质达到燃烧的温度变成气体排出颗粒捕捉器。
而我也根据两个帖子所说,浅浅的学习了颗粒捕捉器的工作原理,颗粒捕捉器是因为各个国家对汽车的排气环保政策越来越严格的产物,他可以有效的将汽油燃烧后产生的有污染的气体比如一氧化碳等等进一步变成二氧化碳和水等无害的物质,我个人也非常赞同,毕竟咱们每个人都要为地球的环保出一份力么。但是它的出现也会给车主们带来一会困惑,比如,出现一定的堵塞后会出现动力下降,油耗升高等等情况。
当车主长时间仅仅温柔的踩油门行驶汽车时,排气的温度达不到预定值(专业的应达到多少温度才可以达到完全分解有害物质我也确实不了解,只是大致了解这个机制),所以有害物质不能充分分解成氧气、水等物质,就会堵在颗粒捕捉器里不能排出。所以发现这个问题后,最好的办法就是寻找一段行驶通畅的路段,比如高速路或者是环线,深踩油门,行驶一段时间,完成“再生”,分解掉堵在颗粒捕捉器的物质,恢复颗粒捕捉器正常的功能。
当然还有一些车主说,给颗粒捕捉器拆了不就可以了吗?确实,拆掉颗粒捕捉器可以完美解决这个问题,但是验车前还需要给他装回去,不然会通不过排气检测,而且现在道路上检测排气的设备越来越多,如果被检查出来应该也会受到一些惩罚,得不偿失,所以,还请大家保持良好的驾驶习惯。汽车没有一些人想象的那么脆弱,有时也应该逼一逼它,让它发挥更大的潜能。像我之前开st,转速4000-5000转才升档,一直这么开车,也没见车出现什么问题,唯独就是注意长时间暴力驾驶应该适当缩短保养周期。说远了,也不是推荐大家都去暴力驾驶,只是说开车没有必要因为想省那么一点点油,或者怕把车开坏而不敢深踩一点儿油门,其实比起开车,车长时间放置不开才是对车最不好的。如果确实平时上班通勤路程比较近,家里单位就几脚油门,甚至车还没热就到了,那就请这类朋友请保持一定时间去跑一次高速的习惯。避免出现以上问题,发现问题再去跑高速会显得很被动。
以上仅仅是个人的主观建议,如您的爱车发生颗粒捕捉器堵塞,仪表盘出现报警,或者出现异常,还是尽快去4s检测或是请教专业人士。
第一个是处女座理科生的https://club.autohome.com.cn/bbs/thread/aff5a66c07be1f89/110472268-1.html#pvareaid=104340
第二个是大马力更好混的https://club.autohome.com.cn/bbs/thread/9f5304bb8f4a2202/110540450-1.html#pvareaid=103364
第一位大哥是咱们航海家的车主,写的有关于颗粒捕捉器是否堵塞与自动进行再生的事情;第二位车主是锐界L,与航海家有着相同混动系统的车系写的帖子,帖子主意是写排气温度与颗粒捕捉器的关系。
首先,我想强调的是这个问题不仅仅是油电混合的车会出现,现在有颗粒捕捉器的车有很多,如果是纯燃油的车发生颗粒捕捉器堵塞(也可能是不完全堵塞)也会出现日常开车中同样路况车速的情况下发动机转速变高,油耗量增大的情况,而反应到油电混合系统的车上,就是电机不工作,完全由发动机驱动,油耗增高的情况。
上面两个大佬帖子虽然是从两个方向说明和解决的这个问题,但是殊途同归,无论是颗粒捕捉器的再生也好还是要提高排气温度也好,总之,都是因为颗粒捕捉器里的物质达到一定程度后,因为系统需要再生,或者是需要维持排气温度,都需要高转速,深踩油门一段时间,来完成“再生”或者让堵塞颗粒捕捉器的物质达到燃烧的温度变成气体排出颗粒捕捉器。
而我也根据两个帖子所说,浅浅的学习了颗粒捕捉器的工作原理,颗粒捕捉器是因为各个国家对汽车的排气环保政策越来越严格的产物,他可以有效的将汽油燃烧后产生的有污染的气体比如一氧化碳等等进一步变成二氧化碳和水等无害的物质,我个人也非常赞同,毕竟咱们每个人都要为地球的环保出一份力么。但是它的出现也会给车主们带来一会困惑,比如,出现一定的堵塞后会出现动力下降,油耗升高等等情况。
当车主长时间仅仅温柔的踩油门行驶汽车时,排气的温度达不到预定值(专业的应达到多少温度才可以达到完全分解有害物质我也确实不了解,只是大致了解这个机制),所以有害物质不能充分分解成氧气、水等物质,就会堵在颗粒捕捉器里不能排出。所以发现这个问题后,最好的办法就是寻找一段行驶通畅的路段,比如高速路或者是环线,深踩油门,行驶一段时间,完成“再生”,分解掉堵在颗粒捕捉器的物质,恢复颗粒捕捉器正常的功能。
当然还有一些车主说,给颗粒捕捉器拆了不就可以了吗?确实,拆掉颗粒捕捉器可以完美解决这个问题,但是验车前还需要给他装回去,不然会通不过排气检测,而且现在道路上检测排气的设备越来越多,如果被检查出来应该也会受到一些惩罚,得不偿失,所以,还请大家保持良好的驾驶习惯。汽车没有一些人想象的那么脆弱,有时也应该逼一逼它,让它发挥更大的潜能。像我之前开st,转速4000-5000转才升档,一直这么开车,也没见车出现什么问题,唯独就是注意长时间暴力驾驶应该适当缩短保养周期。说远了,也不是推荐大家都去暴力驾驶,只是说开车没有必要因为想省那么一点点油,或者怕把车开坏而不敢深踩一点儿油门,其实比起开车,车长时间放置不开才是对车最不好的。如果确实平时上班通勤路程比较近,家里单位就几脚油门,甚至车还没热就到了,那就请这类朋友请保持一定时间去跑一次高速的习惯。避免出现以上问题,发现问题再去跑高速会显得很被动。
以上仅仅是个人的主观建议,如您的爱车发生颗粒捕捉器堵塞,仪表盘出现报警,或者出现异常,还是尽快去4s检测或是请教专业人士。
四、关于混动油耗,个人见解
这个问题可能是大家最不关心的问题但同时又是最关心的内容了(没用的废话又增多了)
以下纯属于自己的分析,不知道燃油版有没有此问题。
也许和我开的公里数还比较少有关,我提车后,将车行驶到加油站,当时表显车子只能开5KM了,所以基本油箱跑空了,第一箱油加了400块钱,7.98元一升油,共开了将近740公里油表显示还可以开十几公里,油耗计算公式400/7.98/7.4=6.77,得出百公里燃油量为6.77个油,实际应该油耗量更低才对,因为还有十几公里的续航么。但是我从第一次加油后清零的行车电脑表显油耗为7.8L/100km,比实际要高出一升油每百公里,如果相差不大,我认为这个问题就可以忽略了,但是相差竟然到达了1L/百公里,确实是有点大了。
究竟是什么原因呢?
经过我长时间的观察和思考,认为是林肯行车电脑的算法问题。有以下两点论证:
1、冷车启动时,水温很低,所以基本都是发动机启动状态,优点混合驱动行驶,所以基本从小区地库启动到开出小区,油耗在本次行程的行车电脑中最开始会显示99.9L/百公里,出小区时基本也是大几十每百公里,之后在路途中会持续下降;
2、在等红绿灯时,尤其行程还比较短时,发动机是启动状态,油耗在本次行程的行车电脑中会以每秒或每几秒涨0.1L/100km的速度上涨。
据我分析,车在停,车状态时,行驶距离为0,所以只要在发动机为启动状态产生油耗时,电脑计算出的百公里油耗就会是一个巨大的数字,所以当你冷车启动时还有等红绿灯发动机启动时的时间越长,表显油耗就会越高,其实有一部分是他的逻辑错误造成的,真实的油耗并没有表显那么高。
所以我自己的第一箱油的实际油耗与表显油耗的差值我判断基本上是因为停车时发动机启动状态时行车电脑计算逻辑错误产生的。
而我的上一辆车,嘉年华st的行车电脑的逻辑是在停车时它会显示耗油量每小时,如果热车状态不开空调时基本上是0.5-0.6L/小时,然后根据停车时间计算出油耗在加上车辆开动过程的油耗数据计算出当次行程的油耗,我认为这个是更为合理的计算方法。
也希望各位关注此贴的车友,或是林肯厂家的工作人员如果看到此问题,可否一起讨论一下我以上所说的情况是否合理,如果合理是否可以在行车电脑中更改计算方法。
以下纯属于自己的分析,不知道燃油版有没有此问题。
也许和我开的公里数还比较少有关,我提车后,将车行驶到加油站,当时表显车子只能开5KM了,所以基本油箱跑空了,第一箱油加了400块钱,7.98元一升油,共开了将近740公里油表显示还可以开十几公里,油耗计算公式400/7.98/7.4=6.77,得出百公里燃油量为6.77个油,实际应该油耗量更低才对,因为还有十几公里的续航么。但是我从第一次加油后清零的行车电脑表显油耗为7.8L/100km,比实际要高出一升油每百公里,如果相差不大,我认为这个问题就可以忽略了,但是相差竟然到达了1L/百公里,确实是有点大了。
究竟是什么原因呢?
经过我长时间的观察和思考,认为是林肯行车电脑的算法问题。有以下两点论证:
1、冷车启动时,水温很低,所以基本都是发动机启动状态,优点混合驱动行驶,所以基本从小区地库启动到开出小区,油耗在本次行程的行车电脑中最开始会显示99.9L/百公里,出小区时基本也是大几十每百公里,之后在路途中会持续下降;
2、在等红绿灯时,尤其行程还比较短时,发动机是启动状态,油耗在本次行程的行车电脑中会以每秒或每几秒涨0.1L/100km的速度上涨。
据我分析,车在停,车状态时,行驶距离为0,所以只要在发动机为启动状态产生油耗时,电脑计算出的百公里油耗就会是一个巨大的数字,所以当你冷车启动时还有等红绿灯发动机启动时的时间越长,表显油耗就会越高,其实有一部分是他的逻辑错误造成的,真实的油耗并没有表显那么高。
所以我自己的第一箱油的实际油耗与表显油耗的差值我判断基本上是因为停车时发动机启动状态时行车电脑计算逻辑错误产生的。
而我的上一辆车,嘉年华st的行车电脑的逻辑是在停车时它会显示耗油量每小时,如果热车状态不开空调时基本上是0.5-0.6L/小时,然后根据停车时间计算出油耗在加上车辆开动过程的油耗数据计算出当次行程的油耗,我认为这个是更为合理的计算方法。
也希望各位关注此贴的车友,或是林肯厂家的工作人员如果看到此问题,可否一起讨论一下我以上所说的情况是否合理,如果合理是否可以在行车电脑中更改计算方法。
目前知道的有根据性的四个疑问以上都提到了,其实我还了解很多其他问题,但是基本都是云的,真实性存疑,所以,不确定的疑问我就不在这里体现了,我的帖子虽然不专业,但最起码不能乱说。
我认识几个修理汽车的师傅,还有保养店老板,我也分别问过他们,航海家这个车有什么问题吗?到你们那修理或者保养遇到问题的航海家多吗?人家给我的答案就是从来没遇到过也没听说过航海家哪坏了哪有通病,车很好,放心买。所以,从我个人的主观意识对这个车还是相当信任的。
大家如果遇到问题了随时在帖子里向我提问,回答你们的问题也是我学习的过程,我不保证我知道,但我保证你提出问题后,我会认真的询问,认真的去学习,最后找到问题根源,再来解答。谢谢大家,
我认识几个修理汽车的师傅,还有保养店老板,我也分别问过他们,航海家这个车有什么问题吗?到你们那修理或者保养遇到问题的航海家多吗?人家给我的答案就是从来没遇到过也没听说过航海家哪坏了哪有通病,车很好,放心买。所以,从我个人的主观意识对这个车还是相当信任的。
大家如果遇到问题了随时在帖子里向我提问,回答你们的问题也是我学习的过程,我不保证我知道,但我保证你提出问题后,我会认真的询问,认真的去学习,最后找到问题根源,再来解答。谢谢大家,
点击展开剩余70%
加载中