ES200提车作业+2500公里用车感受+装饰改装完成+2018-1-22更新
- lhlhy98
- 0浏览 · 2018-01-15 11:18

先来欣赏一下我们小区的仙境。

美吧

真实的照片哦
有点乱,大家将就看
1-选车
年底了,打算换车了,原来的SX4也开了6年了,是时候行动了。
然后选车基本就是在网上完成,然后就是去试驾,其实网上选了一段时间后,潜意识里你自己想要买哪款车估计心里早就给自己下了一个结论了。
17年12月的某一天,跟老婆说没事去看车,说干就干,第一站是奔的汉兰达,然后是锐界,然后是雷克萨斯,3款车都试驾了,然后当天下午就确定了ES200,付定金1万,走人,下周提车。
话不多说,就只简单说说买ES200的过程吧,到了中升,他们的服务确实没得说,比汉兰达的销售冷冰冰的脸感觉让人舒服得多,然后4S安排了一个销售,直接ES200试乘,试驾,也没啥感觉,就是坐进去第一眼的内饰和做工还是让人非常满意。试驾完成后就谈价格了,心理预期是32万落地,而且要求就是现车,奈何现车这一条需要付出一部分代价,那就是加价加装饰,还必须强加店内保险,没法,谁让自己喜欢呢,也没墨迹多久,32.7落地,8年20万免费保养,送360,脚垫,装甲,发动机护板,自动折耳。
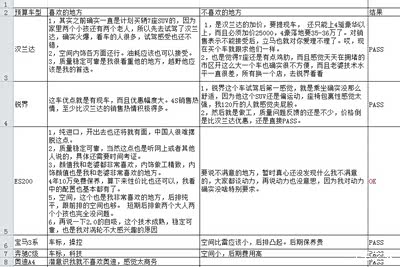
其他的每款车的试驾过程和优缺点我做了个表格,有兴趣的慢慢看。
发的有点杂乱,大家慢慢看,照片也是手机拍的,希望对大家有帮助。
版主大人高抬贵手,给个申精吧。
1-选车
年底了,打算换车了,原来的SX4也开了6年了,是时候行动了。
然后选车基本就是在网上完成,然后就是去试驾,其实网上选了一段时间后,潜意识里你自己想要买哪款车估计心里早就给自己下了一个结论了。
17年12月的某一天,跟老婆说没事去看车,说干就干,第一站是奔的汉兰达,然后是锐界,然后是雷克萨斯,3款车都试驾了,然后当天下午就确定了ES200,付定金1万,走人,下周提车。
话不多说,就只简单说说买ES200的过程吧,到了中升,他们的服务确实没得说,比汉兰达的销售冷冰冰的脸感觉让人舒服得多,然后4S安排了一个销售,直接ES200试乘,试驾,也没啥感觉,就是坐进去第一眼的内饰和做工还是让人非常满意。试驾完成后就谈价格了,心理预期是32万落地,而且要求就是现车,奈何现车这一条需要付出一部分代价,那就是加价加装饰,还必须强加店内保险,没法,谁让自己喜欢呢,也没墨迹多久,32.7落地,8年20万免费保养,送360,脚垫,装甲,发动机护板,自动折耳。
其他的每款车的试驾过程和优缺点我做了个表格,有兴趣的慢慢看。
发的有点杂乱,大家慢慢看,照片也是手机拍的,希望对大家有帮助。
版主大人高抬贵手,给个申精吧。

2-用车
2500公里用车感受:
先定位,自己选的车,肯定总体认为是好的
那么久先说缺点,估计大家也都清楚的缺点,也说一下吧,给后面买车的人提供一个参考吧。
第一:动力问题:
全世界都诟病的动力问题,30多万的车,大家都觉得2.0拉1.6顿的车动力肯定偏弱,实际驾驶感受也是这样的,但是他的弱跟纯粹的动力弱又有点不一样,他给我最直接的感受是这样的,我想加速了,加油,车子在走了,但是感觉是油门踩下去了后车子还是慢悠悠的再加速,然后你再踩深一点油门,那么变速箱才降档,发动机咆哮,动力来了,就是感觉慢半拍。但是动力还是确实够用,至少对我来说肯定够用。
第二:储物空间:
这车的定位我觉得很多车友都是拿来家用为主的,前排我觉得还行吧,门上也有储物空间,放手机杯架里,或者装个手机支架可以解决。而后排这逻辑就乱了,居然你设计知道把后排地板做平,那么你就是考虑了后排坐3个人的,那么坐3个人,你让我东西怎么放?椅子后背的文件夹式的东西也只能放点薄的文件类的东西,后排车门上面就装两个喇叭就把储物的位置给没了?而且以家用为主的多,那么这个储物就必然被大家所吐槽。
第三:前排的阅读灯控制的问题
前面阅读灯设计是触摸式的,这本来是个比较方便的设计,但是这个设计会有不好的地方就是,开天窗的时候非常容易误碰到触摸开关,而把灯光开启,大太阳下的白天你还不知道已经开了。
第四:后备箱顶部没加隔板
后备箱顶部居然就是那样裸露的感觉,有时候东西长一点很容易挂在那两根钢筋上。加个隔板也就几十百把块钱吧,看起也更规整舒服一点吧。
第五:轮胎偏小,刹车偏软
不知道刹车偏软是不是就是因为轮胎偏小导致的,还是设计师就是这样设计调校的,刹车跟油门一个感觉,就是踩刹车,慢慢停,狠踩,他又能停下来。
第六:灯光
LED的近光没问题,但是你配一个卤素的远光,开远光的时候也不是说他光线不亮,而且白加黄,给人一种山寨的感觉,你价格LED的远光要死人?这种自己改LED远光又担心散热问题。
第七:手机互联问题:
本来雷克萨斯定位还是算是中高档车型吧,在现在这个智能科技如此发达的时代,大家对手机依赖如此强烈的情况下,你加个CARPLAY也没什么吧,你就算可以作为4S强加的精品也好吧,我想大家对这个需求还是很强烈的吧,至少我因为这个还犹豫了买不买雷车的。
2500公里用车感受:
先定位,自己选的车,肯定总体认为是好的
那么久先说缺点,估计大家也都清楚的缺点,也说一下吧,给后面买车的人提供一个参考吧。
第一:动力问题:
全世界都诟病的动力问题,30多万的车,大家都觉得2.0拉1.6顿的车动力肯定偏弱,实际驾驶感受也是这样的,但是他的弱跟纯粹的动力弱又有点不一样,他给我最直接的感受是这样的,我想加速了,加油,车子在走了,但是感觉是油门踩下去了后车子还是慢悠悠的再加速,然后你再踩深一点油门,那么变速箱才降档,发动机咆哮,动力来了,就是感觉慢半拍。但是动力还是确实够用,至少对我来说肯定够用。
第二:储物空间:
这车的定位我觉得很多车友都是拿来家用为主的,前排我觉得还行吧,门上也有储物空间,放手机杯架里,或者装个手机支架可以解决。而后排这逻辑就乱了,居然你设计知道把后排地板做平,那么你就是考虑了后排坐3个人的,那么坐3个人,你让我东西怎么放?椅子后背的文件夹式的东西也只能放点薄的文件类的东西,后排车门上面就装两个喇叭就把储物的位置给没了?而且以家用为主的多,那么这个储物就必然被大家所吐槽。
第三:前排的阅读灯控制的问题
前面阅读灯设计是触摸式的,这本来是个比较方便的设计,但是这个设计会有不好的地方就是,开天窗的时候非常容易误碰到触摸开关,而把灯光开启,大太阳下的白天你还不知道已经开了。
第四:后备箱顶部没加隔板
后备箱顶部居然就是那样裸露的感觉,有时候东西长一点很容易挂在那两根钢筋上。加个隔板也就几十百把块钱吧,看起也更规整舒服一点吧。
第五:轮胎偏小,刹车偏软
不知道刹车偏软是不是就是因为轮胎偏小导致的,还是设计师就是这样设计调校的,刹车跟油门一个感觉,就是踩刹车,慢慢停,狠踩,他又能停下来。
第六:灯光
LED的近光没问题,但是你配一个卤素的远光,开远光的时候也不是说他光线不亮,而且白加黄,给人一种山寨的感觉,你价格LED的远光要死人?这种自己改LED远光又担心散热问题。
第七:手机互联问题:
本来雷克萨斯定位还是算是中高档车型吧,在现在这个智能科技如此发达的时代,大家对手机依赖如此强烈的情况下,你加个CARPLAY也没什么吧,你就算可以作为4S强加的精品也好吧,我想大家对这个需求还是很强烈的吧,至少我因为这个还犹豫了买不买雷车的。
再来说优点吧:这个就不详细说了
第一,外观,不过仁者见仁智者见智吧,反正我还是比较喜欢。年轻化运动化,没毛病
第二,空间,同级别跟宝马3洗,奥迪A4L,奔驰C级,绝对压倒性优势,这也是我很看重的地方,而且后排基本平的。这会让后排坐起来舒服得多。
第三,做工,从不懂车的人的角度来说,坐进去第一感受,舒服,第二就是任何一个地方的做工都对得起他的价格,没得说。每个实体按键的触感,给人感觉非常舒服。
第四,油耗,目前来看,市区天天堵车,重庆爬坡上坎,综合油耗9.2,还是不错了。
第五,质量,2500公里说这个估计没啥说服力,但是从了解的口碑来看,雷车在质量稳定性方面还是值得信赖的。这也是我选择雷车的主要理由。
第六,服务,4S店的服务不管买车前还是买车后,都还是让人感觉很温暖。
第七,后期费用,4S店送了8年20万公里的免费保养,虽然说也是算了钱的,至少后期保养这方面不用太担心。
3-图片
第一,外观,不过仁者见仁智者见智吧,反正我还是比较喜欢。年轻化运动化,没毛病
第二,空间,同级别跟宝马3洗,奥迪A4L,奔驰C级,绝对压倒性优势,这也是我很看重的地方,而且后排基本平的。这会让后排坐起来舒服得多。
第三,做工,从不懂车的人的角度来说,坐进去第一感受,舒服,第二就是任何一个地方的做工都对得起他的价格,没得说。每个实体按键的触感,给人感觉非常舒服。
第四,油耗,目前来看,市区天天堵车,重庆爬坡上坎,综合油耗9.2,还是不错了。
第五,质量,2500公里说这个估计没啥说服力,但是从了解的口碑来看,雷车在质量稳定性方面还是值得信赖的。这也是我选择雷车的主要理由。
第六,服务,4S店的服务不管买车前还是买车后,都还是让人感觉很温暖。
第七,后期费用,4S店送了8年20万公里的免费保养,虽然说也是算了钱的,至少后期保养这方面不用太担心。
3-图片

开着我开了6年的SX4去中升置换,6年12万多公里,置换了3万5,他们应该狠赚了一笔,外面应该可以卖到4万,难得折腾了。

这大厅,还是比铃木的大厅气派


提车时里程,9公里

4S提车时候照的照片

提车,就是他,已经洗干净了,就等他的主人了。


发动机舱,也看不出个东西,做个样子给4S店看看,表示自己很专业。

夜光下来一张,变色了。

美不美,前脸我还是喜欢,很多人说前脸不好看,所有审美这玩意,还是自己买自己喜欢的就好。

车库,随便拍的

108就是我的车库编号,要发哦

太阳出来了,专门开到外面晒太阳,除甲醛。

继续晒太阳。

内饰中控,超喜欢,反正我喜欢,有人说老气,也许自己也老了。

这个小人确实是放手机的最佳支架了,也方便拿取,也还可以当装饰。其他你也还很难找到更好的地方。

坐驾驶位,看这内饰就感觉舒服。

不用去年买的那个表了,车子自带。


还是喜欢中控,闲着没事的时候就对他一整狂拍。


怎么又是中控的照片

后备箱空间,我都用这个车当货车好久次了。

网上买了个垃圾桶,这个大小合适,不用的时候刚好可以从后排的孔放到后备箱里。用的时候可以再拿出来,方便,干净。

网上买的后备箱垫,主要是经常用他拉货。这是自己铺的过程。

铺好后的后备箱。完美。

整个了眼镜的夹子,小玩意大用途,装眼镜盒麻烦。

喷装甲,装护板,这个底盘下面全是泥土,工人也直接这样喷?这点希望中升还是能清洁后再喷。

贴膜,贴完还可以。不过后面我又把后档的膜给撕下来了,感觉有重影。光线会发散。

安装发动机护板。

1000公里去4S店检查,油耗还可以,不过1000公里高速时间多点。

钥匙认证。

提车10多天后,还收到中升送的鲜花。

花瓶也是中升送的,还挺漂亮。
_______________________________________
加装360,这个需要拆拆拆的。
加装360,这个需要拆拆拆的。

前后门板要拆,为什么两边门板里面的隔音材料颜色不一样呢?

一个黄色,一个蓝色,你们的是这样的吗?

耳朵也拆了

走线还是很工整

中控也要拆,显示屏也要拆,不过我没要360的导航了,所以原装的屏幕没有换。我建议大家对车子导航没需求的尽量不要装导航了,这样可以保留原厂的屏,现在导航用手机方便多了。而且如果装了他这个导航输字我觉好别扭。


这根线下面就是防撞钢梁,好像是铝合金的。

完成,这个360对我来说基本没啥用,主要是提升***用一下,另外老婆开车倒车的时候需要用得着。
点击展开剩余87%
加载中